WARNING:
JavaScript is turned OFF. None of the links on this concept map will
work until it is reactivated.
If you need help turning JavaScript On, click here.
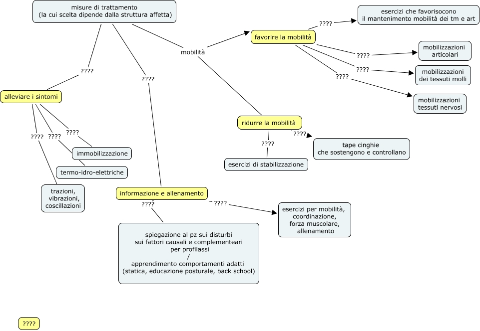
Questa Cmap, creata con IHMC CmapTools, contiene informazioni relative a: terapia manuale kaltenborn terapie per obbiettivi, informazione e allenamento ???? spiegazione al pz sui disturbi sui fattori causali e complementeari per profilassi / apprendimento comportamenti adatti (statica, educazione posturale, back school), misure di trattamento (la cui scelta dipende dalla struttura affetta) ???? alleviare i sintomi, favorire la mobilità ???? mobilizzazioni articolari, alleviare i sintomi ???? termo-idro-elettriche, misure di trattamento (la cui scelta dipende dalla struttura affetta) ???? informazione e allenamento, informazione e allenamento ???? esercizi per mobilità, coordinazione, forza muscolare, allenamento, alleviare i sintomi ???? trazioni, vibrazioni, coscillazioni, alleviare i sintomi ???? immobilizzazione, favorire la mobilità ???? mobilizzazioni dei tessuti molli, misure di trattamento (la cui scelta dipende dalla struttura affetta) mobilità favorire la mobilità, ridurre la mobilità ???? tape cinghie che sostengono e controllano, favorire la mobilità ???? mobilizzazioni tessuti nervosi, misure di trattamento (la cui scelta dipende dalla struttura affetta) mobilità ridurre la mobilità, ridurre la mobilità ???? esercizi di stabilizzazione, favorire la mobilità ???? esercizi che favorisocono il mantenimento mobilità dei tm e art