IHMC Public Cmaps

        Fiestas de fin de año
            CMAP 2013
                EDU MEDIA CMAP2013
                    8° BÁSICO 2013
                        Historia
                        Unidad 9. El legado del mundo moderno

                            unidad 9
                            Declaración Universal de los Derechos Humanos.cmap
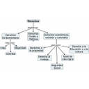
                            Derechos.cmap
                            Derechos Civiles y Políticos.cmap
                            Unidad 9. El legado del mundo moderno.cmap