WARNING:
JavaScript is turned OFF. None of the links on this concept map will
work until it is reactivated.
If you need help turning JavaScript On, click here.
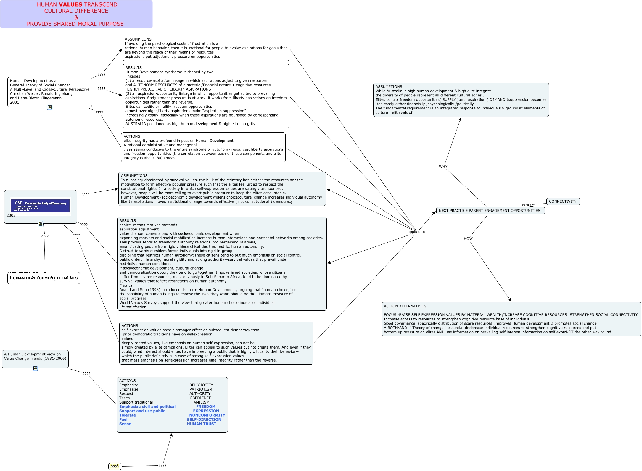
This Concept Map, created with IHMC CmapTools, has information related to: HUMAN DEVELOPMENT AS A THEORY OF SOCIAL CHANGE, ASSUMPTIONS If avoiding the psychological costs of frustration is a rational human behavior, then it is irrational for people to evolve aspirations for goals that are beyond the reach of their means or resources aspirations put adjustment pressure on opportunities applied to ASSUMPTIONS In a society dominated by survival values, the bulk of the citizenry has neither the resources nor the motivation to form effective popular pressure such that the elites feel urged to respect the constitutional rights. In a society in which self-expression values are strongly pronounced, however, people will be more willing to exert public pressure to keep the elites accountable. Human Development -socioeconomic development widens choice;cultural change increases individual autonomy; liberty aspirations moves institutional change towards effective ( not constitutional ) democracy, ACTIONS elite integrity has a profound impact on Human Development A rational administrative and managerial class seems conducive to the entire syndrome of autonomy resources, liberty aspirations and freedom opportunities (the correlation between each of these components and elite integrity is about .84).(meas applied to RESULTS choice means motives methods aspiration adjustment value change, comes along with socioeconomic development when expanding markets and social mobilization increase human interactions and horizontal networks among societies. This process tends to transform authority relations into bargaining relations, emancipating people from rigidly hierarchical ties that restrict human autonomy. Distrust towards outsiders forces individuals into rigid in-group discipline that restricts human autonomy;These citizens tend to put much emphasis on social control, public order, hierarchy, moral rigidity and strong authority—survival values that prevail under restrictive human conditions. if socioeconomic development, cultural change and democratization occur, they tend to go together. Impoverished societies, whose citizens suffer from scarce resources, most obviously in Sub-Saharan Africa, tend to be dominated by survival values that reflect restrictions on human autonomy Metrics Anand and Sen (1998) introduced the term Human Development, arguing that “human choice,” or the capability of human beings to choose the lives they want, should be the ultimate measure of social progress World Values Surveys support the view that greater human choice increases individual life satisfaction, RESULTS Human Development syndrome is shaped by two linkages: (1) a resource-aspiration linkage in which aspirations adjust to given resources; and AUTONOMY RESOURCES of a material/financial nature + cognitive resources HIGHLY PREDICTIVE OF LIBERTY ASPIRATIONS (2) an aspiration-opportunity linkage in which opportunities get suited to prevailing aspirations.if adjustment pressure is at work, it works from liberty aspirations on freedom opportunities rather than the reverse. Elites can codify or nullify freedom opportunities almost over night,liberty aspirations make “aspiration suppression” increasingly costly, especially when these aspirations are nourished by corresponding autonomy resources. AUSTRALIA positioned as high human development & high elite integrity applied to RESULTS choice means motives methods aspiration adjustment value change, comes along with socioeconomic development when expanding markets and social mobilization increase human interactions and horizontal networks among societies. This process tends to transform authority relations into bargaining relations, emancipating people from rigidly hierarchical ties that restrict human autonomy. Distrust towards outsiders forces individuals into rigid in-group discipline that restricts human autonomy;These citizens tend to put much emphasis on social control, public order, hierarchy, moral rigidity and strong authority—survival values that prevail under restrictive human conditions. if socioeconomic development, cultural change and democratization occur, they tend to go together. Impoverished societies, whose citizens suffer from scarce resources, most obviously in Sub-Saharan Africa, tend to be dominated by survival values that reflect restrictions on human autonomy Metrics Anand and Sen (1998) introduced the term Human Development, arguing that “human choice,” or the capability of human beings to choose the lives they want, should be the ultimate measure of social progress World Values Surveys support the view that greater human choice increases individual life satisfaction, ASSUMPTIONS If avoiding the psychological costs of frustration is a rational human behavior, then it is irrational for people to evolve aspirations for goals that are beyond the reach of their means or resources aspirations put adjustment pressure on opportunities applied to ACTIONS self-expression values have a stronger effect on subsequent democracy than prior democratic traditions have on selfexpression values deeply rooted values, like emphasis on human self-expression, can not be simply created by elite campaigns. Elites can appeal to such values but not create them. And even if they could, what interest should elites have in breeding a public that is highly critical to their behavior-- which the public definitely is in case of strong self-expression values that mass emphasis on selfexpression increases elite integrity rather than the reverse., ACTIONS elite integrity has a profound impact on Human Development A rational administrative and managerial class seems conducive to the entire syndrome of autonomy resources, liberty aspirations and freedom opportunities (the correlation between each of these components and elite integrity is about .84).(meas applied to NEXT PRACTICE PARENT ENGAGEMENT OPPORTUNITIES, Human Development as a General Theory of Social Change: A Multi-Level and Cross-Cultural Perspective Christian Welzel, Ronald Inglehart, and Hans-Dieter Klingemann 2001 ???? ASSUMPTIONS If avoiding the psychological costs of frustration is a rational human behavior, then it is irrational for people to evolve aspirations for goals that are beyond the reach of their means or resources aspirations put adjustment pressure on opportunities, 2002 ???? ASSUMPTIONS In a society dominated by survival values, the bulk of the citizenry has neither the resources nor the motivation to form effective popular pressure such that the elites feel urged to respect the constitutional rights. In a society in which self-expression values are strongly pronounced, however, people will be more willing to exert public pressure to keep the elites accountable. Human Development -socioeconomic development widens choice;cultural change increases individual autonomy; liberty aspirations moves institutional change towards effective ( not constitutional ) democracy, ???? ???? ACTIONS Emphasize RELIGIOSITY Emphasize PATRIOTISM Respect AUTHORITY Teach OBEDIENCE Support traditional FAMILISM Emphasize civil and political FREEDOM Support and use public EXPRESSION Tolerate NONCONFORMITY Feel SELF-DIRECTION Sense HUMAN TRUST, NEXT PRACTICE PARENT ENGAGEMENT OPPORTUNITIES HOW ACTION ALTERNATIVES FOCUS -RAISE SELF EXPRESSION VALUES BY MATERIAL WEALTH;INCREASE COGNITIVE RESOURCES ;STRENGTHEN SOCIAL CONNECTIVITY Increase access to resources to strengthen cognitive resource base of individuals Good governance ,specifically distribution of scare resources ,improves Human development & promotes social change A BOTH/AND " Theory of change " essential ;indcrease individual resources to strengthen cognitive resources and put bottom up pressure on elites AND use information on prevailing self interest information on self exptrNOT the other way round, Human Development as a General Theory of Social Change: A Multi-Level and Cross-Cultural Perspective Christian Welzel, Ronald Inglehart, and Hans-Dieter Klingemann 2001 ???? ACTIONS elite integrity has a profound impact on Human Development A rational administrative and managerial class seems conducive to the entire syndrome of autonomy resources, liberty aspirations and freedom opportunities (the correlation between each of these components and elite integrity is about .84).(meas, ASSUMPTIONS If avoiding the psychological costs of frustration is a rational human behavior, then it is irrational for people to evolve aspirations for goals that are beyond the reach of their means or resources aspirations put adjustment pressure on opportunities applied to RESULTS choice means motives methods aspiration adjustment value change, comes along with socioeconomic development when expanding markets and social mobilization increase human interactions and horizontal networks among societies. This process tends to transform authority relations into bargaining relations, emancipating people from rigidly hierarchical ties that restrict human autonomy. Distrust towards outsiders forces individuals into rigid in-group discipline that restricts human autonomy;These citizens tend to put much emphasis on social control, public order, hierarchy, moral rigidity and strong authority—survival values that prevail under restrictive human conditions. if socioeconomic development, cultural change and democratization occur, they tend to go together. Impoverished societies, whose citizens suffer from scarce resources, most obviously in Sub-Saharan Africa, tend to be dominated by survival values that reflect restrictions on human autonomy Metrics Anand and Sen (1998) introduced the term Human Development, arguing that “human choice,” or the capability of human beings to choose the lives they want, should be the ultimate measure of social progress World Values Surveys support the view that greater human choice increases individual life satisfaction, CONNECTIVITY WHO NEXT PRACTICE PARENT ENGAGEMENT OPPORTUNITIES, RESULTS Human Development syndrome is shaped by two linkages: (1) a resource-aspiration linkage in which aspirations adjust to given resources; and AUTONOMY RESOURCES of a material/financial nature + cognitive resources HIGHLY PREDICTIVE OF LIBERTY ASPIRATIONS (2) an aspiration-opportunity linkage in which opportunities get suited to prevailing aspirations.if adjustment pressure is at work, it works from liberty aspirations on freedom opportunities rather than the reverse. Elites can codify or nullify freedom opportunities almost over night,liberty aspirations make “aspiration suppression” increasingly costly, especially when these aspirations are nourished by corresponding autonomy resources. AUSTRALIA positioned as high human development & high elite integrity applied to ACTIONS self-expression values have a stronger effect on subsequent democracy than prior democratic traditions have on selfexpression values deeply rooted values, like emphasis on human self-expression, can not be simply created by elite campaigns. Elites can appeal to such values but not create them. And even if they could, what interest should elites have in breeding a public that is highly critical to their behavior-- which the public definitely is in case of strong self-expression values that mass emphasis on selfexpression increases elite integrity rather than the reverse., 2002 ???? ACTIONS self-expression values have a stronger effect on subsequent democracy than prior democratic traditions have on selfexpression values deeply rooted values, like emphasis on human self-expression, can not be simply created by elite campaigns. Elites can appeal to such values but not create them. And even if they could, what interest should elites have in breeding a public that is highly critical to their behavior-- which the public definitely is in case of strong self-expression values that mass emphasis on selfexpression increases elite integrity rather than the reverse., 2002 ???? HUMAN DEVELOPMENT ELEMENTS, 2002 ???? RESULTS choice means motives methods aspiration adjustment value change, comes along with socioeconomic development when expanding markets and social mobilization increase human interactions and horizontal networks among societies. This process tends to transform authority relations into bargaining relations, emancipating people from rigidly hierarchical ties that restrict human autonomy. Distrust towards outsiders forces individuals into rigid in-group discipline that restricts human autonomy;These citizens tend to put much emphasis on social control, public order, hierarchy, moral rigidity and strong authority—survival values that prevail under restrictive human conditions. if socioeconomic development, cultural change and democratization occur, they tend to go together. Impoverished societies, whose citizens suffer from scarce resources, most obviously in Sub-Saharan Africa, tend to be dominated by survival values that reflect restrictions on human autonomy Metrics Anand and Sen (1998) introduced the term Human Development, arguing that “human choice,” or the capability of human beings to choose the lives they want, should be the ultimate measure of social progress World Values Surveys support the view that greater human choice increases individual life satisfaction, ASSUMPTIONS If avoiding the psychological costs of frustration is a rational human behavior, then it is irrational for people to evolve aspirations for goals that are beyond the reach of their means or resources aspirations put adjustment pressure on opportunities applied to NEXT PRACTICE PARENT ENGAGEMENT OPPORTUNITIES, NEXT PRACTICE PARENT ENGAGEMENT OPPORTUNITIES WHY ASSUMPTIONS While Australia is high human development & high elite integrity the diversity of people represent all different cultural zones . Elites control freedom opportunities( SUPPLY )until aspiration ( DEMAND )suppression becomes too costly either financially ,psychologically /politically The fundamental requirement is an integrated response to individuals & groups at elements of culture ; elitlevels of, RESULTS Human Development syndrome is shaped by two linkages: (1) a resource-aspiration linkage in which aspirations adjust to given resources; and AUTONOMY RESOURCES of a material/financial nature + cognitive resources HIGHLY PREDICTIVE OF LIBERTY ASPIRATIONS (2) an aspiration-opportunity linkage in which opportunities get suited to prevailing aspirations.if adjustment pressure is at work, it works from liberty aspirations on freedom opportunities rather than the reverse. Elites can codify or nullify freedom opportunities almost over night,liberty aspirations make “aspiration suppression” increasingly costly, especially when these aspirations are nourished by corresponding autonomy resources. AUSTRALIA positioned as high human development & high elite integrity applied to ASSUMPTIONS In a society dominated by survival values, the bulk of the citizenry has neither the resources nor the motivation to form effective popular pressure such that the elites feel urged to respect the constitutional rights. In a society in which self-expression values are strongly pronounced, however, people will be more willing to exert public pressure to keep the elites accountable. Human Development -socioeconomic development widens choice;cultural change increases individual autonomy; liberty aspirations moves institutional change towards effective ( not constitutional ) democracy, ACTIONS elite integrity has a profound impact on Human Development A rational administrative and managerial class seems conducive to the entire syndrome of autonomy resources, liberty aspirations and freedom opportunities (the correlation between each of these components and elite integrity is about .84).(meas applied to ACTIONS self-expression values have a stronger effect on subsequent democracy than prior democratic traditions have on selfexpression values deeply rooted values, like emphasis on human self-expression, can not be simply created by elite campaigns. Elites can appeal to such values but not create them. And even if they could, what interest should elites have in breeding a public that is highly critical to their behavior-- which the public definitely is in case of strong self-expression values that mass emphasis on selfexpression increases elite integrity rather than the reverse.