WARNING:
JavaScript is turned OFF. None of the links on this concept map will
work until it is reactivated.
If you need help turning JavaScript On, click here.
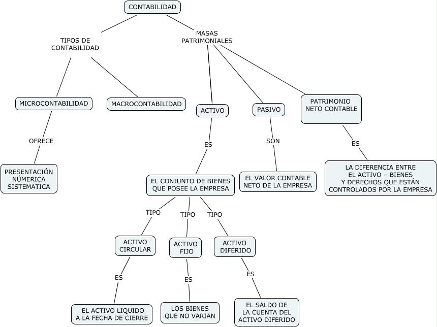
Este Cmap, tiene información relacionada con: TAREAS, ACTIVO FIJO ES LOS BIENES QUE NO VARIAN, EL CONJUNTO DE BIENES QUE POSEE LA EMPRESA TIPO ACTIVO DIFERIDO, CONTABILIDAD MASAS PATRIMONIALES PATRIMONIO NETO CONTABLE, CONTABILIDAD MASAS PATRIMONIALES ACTIVO, CONTABILIDAD MASAS PATRIMONIALES PASIVO, EL CONJUNTO DE BIENES QUE POSEE LA EMPRESA TIPO ACTIVO FIJO, EL CONJUNTO DE BIENES QUE POSEE LA EMPRESA TIPO ACTIVO CIRCULAR, ACTIVO ES EL CONJUNTO DE BIENES QUE POSEE LA EMPRESA, CONTABILIDAD TIPOS DE CONTABILIDAD MACROCONTABILIDAD, CONTABILIDAD TIPOS DE CONTABILIDAD MICROCONTABILIDAD, MICROCONTABILIDAD OFRECE PRESENTACIÓN NÚMERICA SISTEMATICA, ACTIVO DIFERIDO ES EL SALDO DE LA CUENTA DEL ACTIVO DIFERIDO, ACTIVO CIRCULAR ES EL ACTIVO LIQUIDO A LA FECHA DE CIERRE, CONTABILIDAD MASAS PATRIMONIALES ACTIVO, PATRIMONIO NETO CONTABLE ES LA DIFERENCIA ENTRE EL ACTIVO – BIENES Y DERECHOS QUE ESTÁN CONTROLADOS POR LA EMPRESA, PASIVO SON EL VALOR CONTABLE NETO DE LA EMPRESA