WARNING:
JavaScript is turned OFF. None of the links on this concept map will
work until it is reactivated.
If you need help turning JavaScript On, click here.
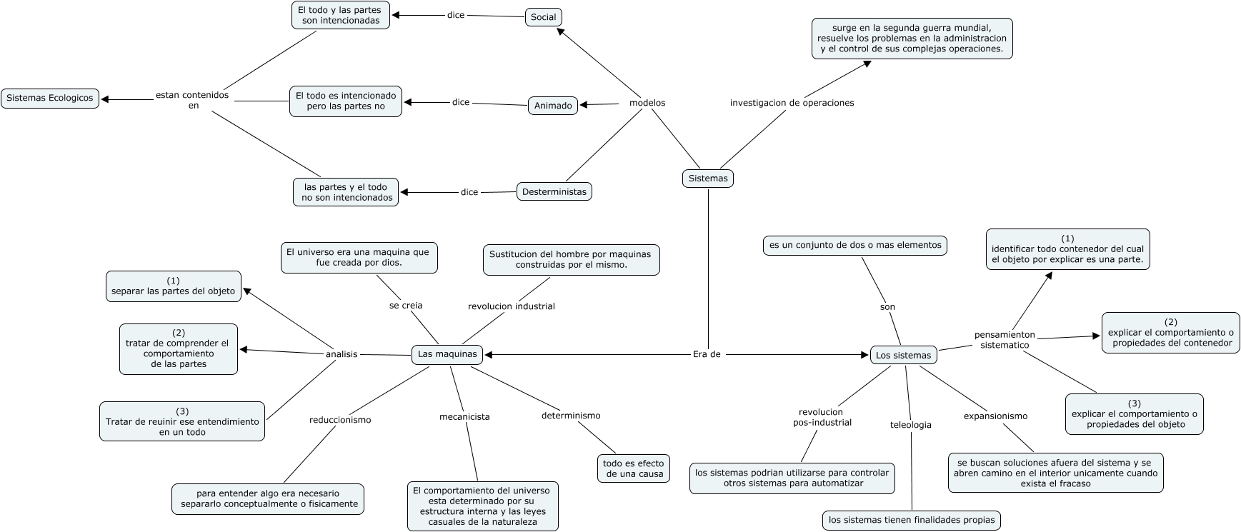
Este Cmap, tiene información relacionada con: sistemas, Las maquinas analisis (2) tratar de comprender el comportamiento de las partes, El universo era una maquina que fue creada por dios. se creia Las maquinas, Los sistemas revolucion pos-industrial los sistemas podrian utilizarse para controlar otros sistemas para automatizar, Sistemas modelos Animado, Las maquinas analisis (1) separar las partes del objeto, Sistemas Era de Los sistemas, El todo es intencionado pero las partes no estan contenidos en Sistemas Ecologicos, Las maquinas determinismo todo es efecto de una causa, Social dice El todo y las partes son intencionadas, Sistemas modelos Social, las partes y el todo no son intencionados estan contenidos en Sistemas Ecologicos, Los sistemas pensamienton sistematico (1) identificar todo contenedor del cual el objeto por explicar es una parte., Sustitucion del hombre por maquinas construidas por el mismo. revolucion industrial Las maquinas, Sistemas investigacion de operaciones surge en la segunda guerra mundial, resuelve los problemas en la administracion y el control de sus complejas operaciones., Los sistemas teleologia los sistemas tienen finalidades propias, Las maquinas reduccionismo para entender algo era necesario separarlo conceptualmente o fisicamente, Desterministas dice las partes y el todo no son intencionados, Los sistemas pensamienton sistematico (3) explicar el comportamiento o propiedades del objeto, Los sistemas pensamienton sistematico (2) explicar el comportamiento o propiedades del contenedor, Las maquinas analisis (3) Tratar de reuinir ese entendimiento en un todo