WARNING:
JavaScript is turned OFF. None of the links on this concept map will
work until it is reactivated.
If you need help turning JavaScript On, click here.
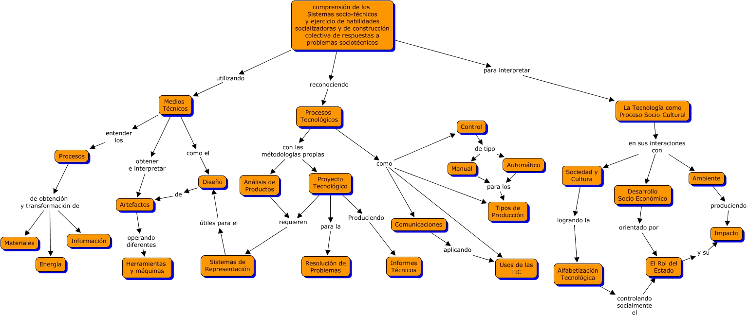
This Concept Map, created with IHMC CmapTools, has information related to: Educación Tecnológica, Procesos de obtención y transformación de Información, Control de tipo Manual, Alfabetización Tecnológica controlando socialmente el El Rol del Estado, Procesos de obtención y transformación de Energía, Artefactos operando diferentes Herramientas y máquinas, Análisis de Productos requieren Sistemas de Representación, La Tecnología como Proceso Socio-Cultural en sus interaciones con Sociedad y Cultura, Medios Técnicos obtener e interpretar Artefactos, Desarrollo Socio Económico orientado por El Rol del Estado, comprensión de los Sistemas socio-técnicos y ejercicio de habilidades socializadoras y de construcción colectiva de respuestas a problemas sociotécnicos reconociendo Procesos Tecnológicos, La Tecnología como Proceso Socio-Cultural en sus interaciones con Ambiente, Procesos de obtención y transformación de Materiales, Procesos Tecnológicos como Control, Diseño de Artefactos, Procesos Tecnológicos como Tipos de Producción, Procesos Tecnológicos con las métodologías propias Análisis de Productos, Comunicaciones aplicando Usos de las TIC, Sociedad y Cultura logrando la Alfabetización Tecnológica, Sistemas de Representación útiles para el Diseño, comprensión de los Sistemas socio-técnicos y ejercicio de habilidades socializadoras y de construcción colectiva de respuestas a problemas sociotécnicos para interpretar La Tecnología como Proceso Socio-Cultural