WARNING:
JavaScript is turned OFF. None of the links on this concept map will
work until it is reactivated.
If you need help turning JavaScript On, click here.
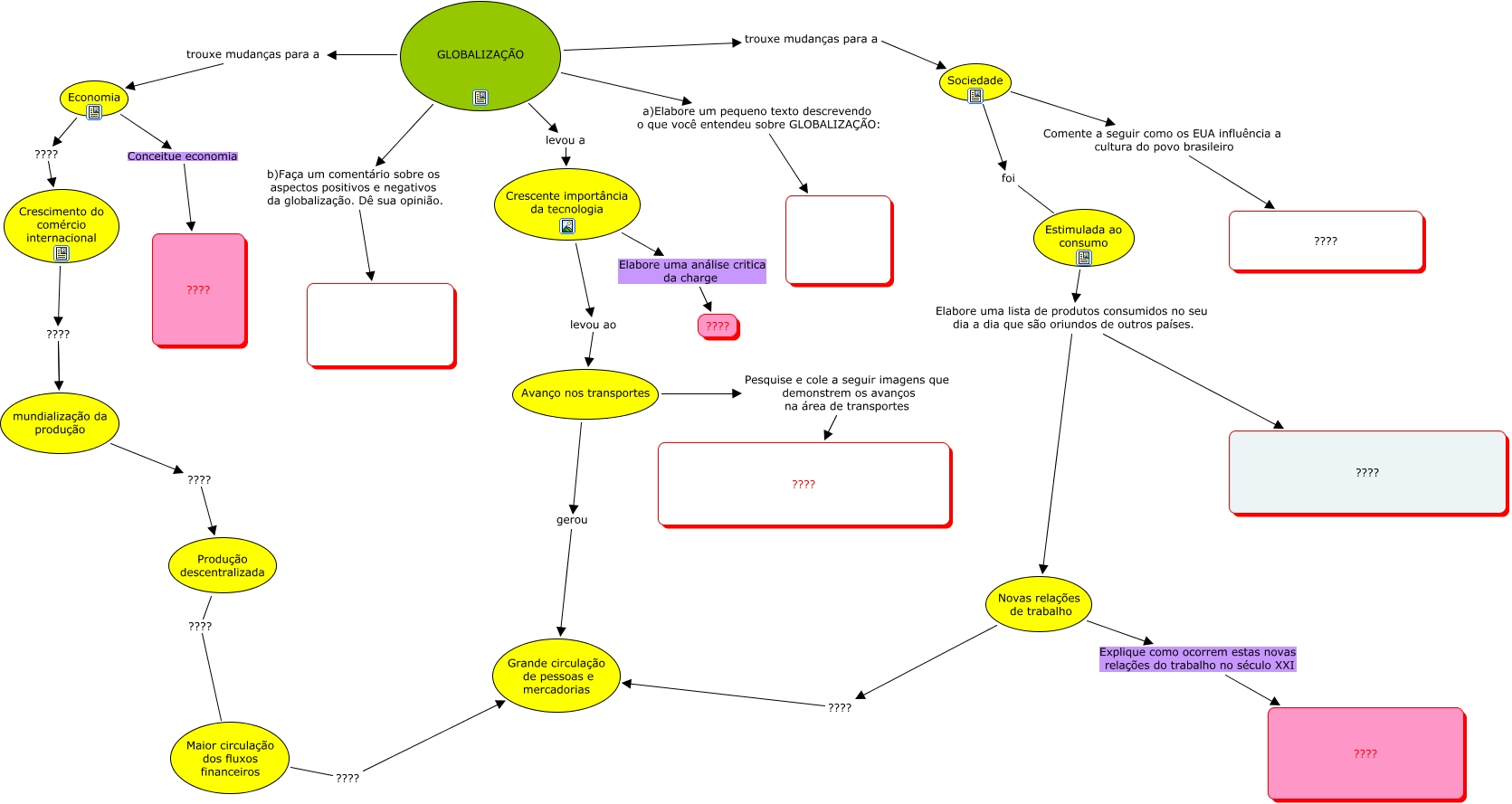
Esse mapa conceitual, produzido no IHMC CmapTools, tem a informação relacionada a: Globalização, Economia ???? Crescimento do comércio internacional, Sociedade foi Estimulada ao consumo, GLOBALIZAÇÃO a) Elabore um pequeno texto descrevendo o que você entendeu sobre GLOBALIZAÇÃO:, Estimulada ao consumo Elabore uma lista de produtos consumidos no seu dia a dia que são oriundos de outros países. ????, Economia Conceitue economia ????, Avanço nos transportes gerou Grande circulação de pessoas e mercadorias, Produção descentralizada ???? Maior circulação dos fluxos financeiros, Avanço nos transportes Pesquise e cole a seguir imagens que demonstrem os avanços na área de transportes ????, Crescente importância da tecnologia levou ao Avanço nos transportes, Maior circulação dos fluxos financeiros ???? Grande circulação de pessoas e mercadorias, GLOBALIZAÇÃO levou a Crescente importância da tecnologia, Novas relações de trabalho Explique como ocorrem estas novas relações do trabalho no século XXI ????, Sociedade Comente a seguir como os EUA influência a cultura do povo brasileiro ????, Crescimento do comércio internacional ???? mundialização da produção, GLOBALIZAÇÃO trouxe mudanças para a Sociedade, Novas relações de trabalho ???? Grande circulação de pessoas e mercadorias, GLOBALIZAÇÃO trouxe mudanças para a Economia, GLOBALIZAÇÃO b) Faça um comentário sobre os aspectos positivos e negativos da globalização. Dê sua opinião., mundialização da produção ???? Produção descentralizada, Crescente importância da tecnologia Elabore uma análise critica da charge ????