WARNING:
JavaScript is turned OFF. None of the links on this concept map will
work until it is reactivated.
If you need help turning JavaScript On, click here.
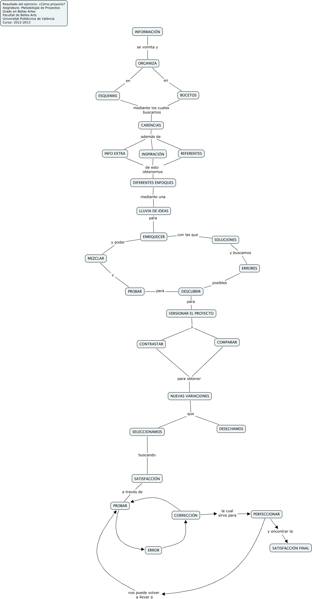
Este Cmap, tiene información relacionada con: Como Proyecto-Paula Cubilles, ERRORES y buscamos SOLUCIONES, LLUVIA DE IDEAS para ENRIQUECER, CONTRASTAR para obtener NUEVAS VARIACIONES, BOCETOS mediante los cuales buscamos CARENCIAS, ORGANIZA en ESQUEMAS, DESCUBRIR posibles ERRORES, ESQUEMAS mediante los cuales buscamos CARENCIAS, PROBAR para DESCUBRIR, DIFERENTES ENFOQUES mediante una LLUVIA DE IDEAS, PROBAR ERROR, CORRECCIÓN la cual sirve para PERFECCIONAR, PERFECCIONAR nos puede volver a llevar a PROBAR, COMPARAR para obtener NUEVAS VARIACIONES, SOLUCIONES con las que ENRIQUECER, VERSIONAR EL PROYECTO y CONTRASTAR, REFERENTES de esto obtenemos DIFERENTES ENFOQUES, ORGANIZA en BOCETOS, VERSIONAR EL PROYECTO y COMPARAR, PROBAR a través de SATISFACCIÓN, DESCUBRIR para VERSIONAR EL PROYECTO