WARNING:
JavaScript is turned OFF. None of the links on this concept map will
work until it is reactivated.
If you need help turning JavaScript On, click here.
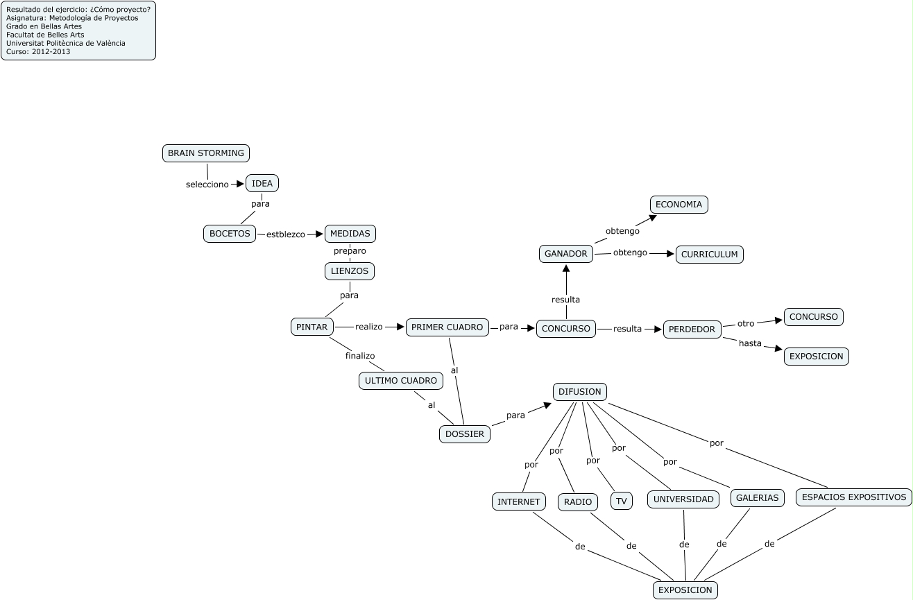
Este Cmap, tiene información relacionada con: Ibañez Navarro, Carlos, IDEA para BOCETOS, GALERIAS de EXPOSICION, PRIMER CUADRO para CONCURSO, ESPACIOS EXPOSITIVOS de EXPOSICION, PERDEDOR otro CONCURSO, PINTAR realizo PRIMER CUADRO, DIFUSION por ESPACIOS EXPOSITIVOS, GANADOR obtengo ECONOMIA, CONCURSO resulta PERDEDOR, DIFUSION por UNIVERSIDAD, PERDEDOR hasta EXPOSICION, DIFUSION por GALERIAS, BOCETOS estblezco MEDIDAS, PRIMER CUADRO al DOSSIER, PINTAR finalizo ULTIMO CUADRO, GANADOR obtengo CURRICULUM, INTERNET de EXPOSICION, MEDIDAS preparo LIENZOS, DIFUSION por RADIO, BRAIN STORMING selecciono IDEA