WARNING:
JavaScript is turned OFF. None of the links on this concept map will
work until it is reactivated.
If you need help turning JavaScript On, click here.
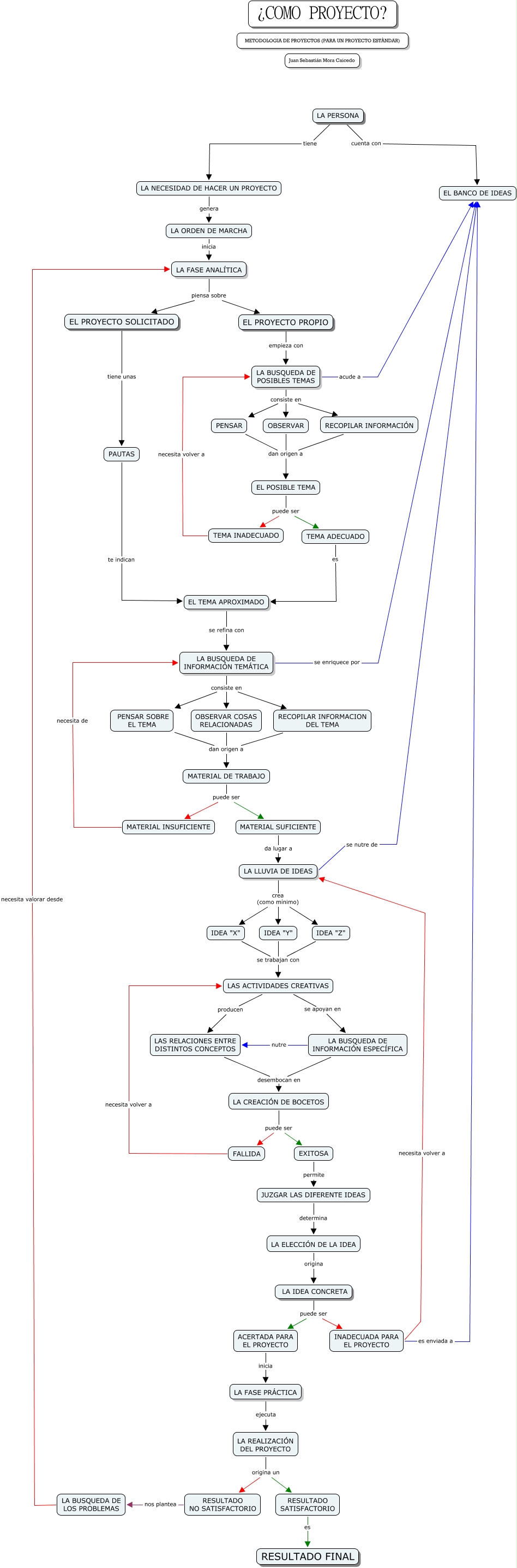
Este Cmap, tiene información relacionada con: Cómo proyecto- Juan Sebastian Mora, LA IDEA CONCRETA puede ser ACERTADA PARA EL PROYECTO, LA REALIZACIÓN DEL PROYECTO origina un RESULTADO SATISFACTORIO, TEMA ADECUADO es EL TEMA APROXIMADO, LA IDEA CONCRETA puede ser INADECUADA PARA EL PROYECTO, LA LLUVIA DE IDEAS crea (como mínimo) IDEA "Z", EL POSIBLE TEMA puede ser TEMA INADECUADO, PENSAR dan origen a EL POSIBLE TEMA, LA BUSQUEDA DE POSIBLES TEMAS consiste en PENSAR, IDEA "X" se trabajan con LAS ACTIVIDADES CREATIVAS, LA ELECCIÓN DE LA IDEA origina LA IDEA CONCRETA, LA BUSQUEDA DE INFORMACIÓN ESPECÍFICA desembocan en LA CREACIÓN DE BOCETOS, RECOPILAR INFORMACION DEL TEMA dan origen a MATERIAL DE TRABAJO, LA BUSQUEDA DE INFORMACIÓN TEMÁTICA se enriquece por EL BANCO DE IDEAS, LA LLUVIA DE IDEAS crea (como mínimo) IDEA "Y", LA BUSQUEDA DE INFORMACIÓN TEMÁTICA consiste en PENSAR SOBRE EL TEMA, MATERIAL SUFICIENTE da lugar a LA LLUVIA DE IDEAS, MATERIAL DE TRABAJO puede ser MATERIAL SUFICIENTE, INADECUADA PARA EL PROYECTO es enviada a EL BANCO DE IDEAS, TEMA INADECUADO necesita volver a LA BUSQUEDA DE POSIBLES TEMAS, LA BUSQUEDA DE INFORMACIÓN TEMÁTICA consiste en RECOPILAR INFORMACION DEL TEMA