WARNING:
JavaScript is turned OFF. None of the links on this concept map will
work until it is reactivated.
If you need help turning JavaScript On, click here.
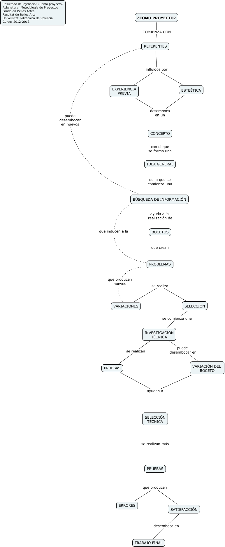
Este Cmap, tiene información relacionada con: Como proyecto Laura Assucena, PROBLEMAS se realiza SELECCIÓN, INVESTIGACIÓN TÉCNICA se realizan PRUEBAS, EXPERIENCIA PREVIA desemboca en un CONCEPTO, VARIACIÓN DEL BOCETO ayudan a SELECCIÓN TÉCNICA, PRUEBAS que producen ERRORES, SELECCIÓN TÉCNICA se realizan más PRUEBAS, ESTEÉTICA desemboca en un CONCEPTO, SATISFACCIÓN desemboca en TRABAJO FINAL, PROBLEMAS que inducen a la BÚSQUEDA DE INFORMACIÓN, PROBLEMAS se realiza VARIACIONES, BÚSQUEDA DE INFORMACIÓN ayuda a la realización de BOCETOS, IDEA GENERAL de la que se comienza una BÚSQUEDA DE INFORMACIÓN, VARIACIONES que producen nuevos PROBLEMAS, CONCEPTO con el que se forma una IDEA GENERAL, REFERENTES influidos por EXPERIENCIA PREVIA, BÚSQUEDA DE INFORMACIÓN puede desembocar en nuevos REFERENTES, REFERENTES influidos por ESTEÉTICA, ¿CÓMO PROYECTO? COMIENZA CON REFERENTES, INVESTIGACIÓN TÉCNICA puede desembocar en VARIACIÓN DEL BOCETO, SELECCIÓN se comienza una INVESTIGACIÓN TÉCNICA