WARNING:
JavaScript is turned OFF. None of the links on this concept map will
work until it is reactivated.
If you need help turning JavaScript On, click here.
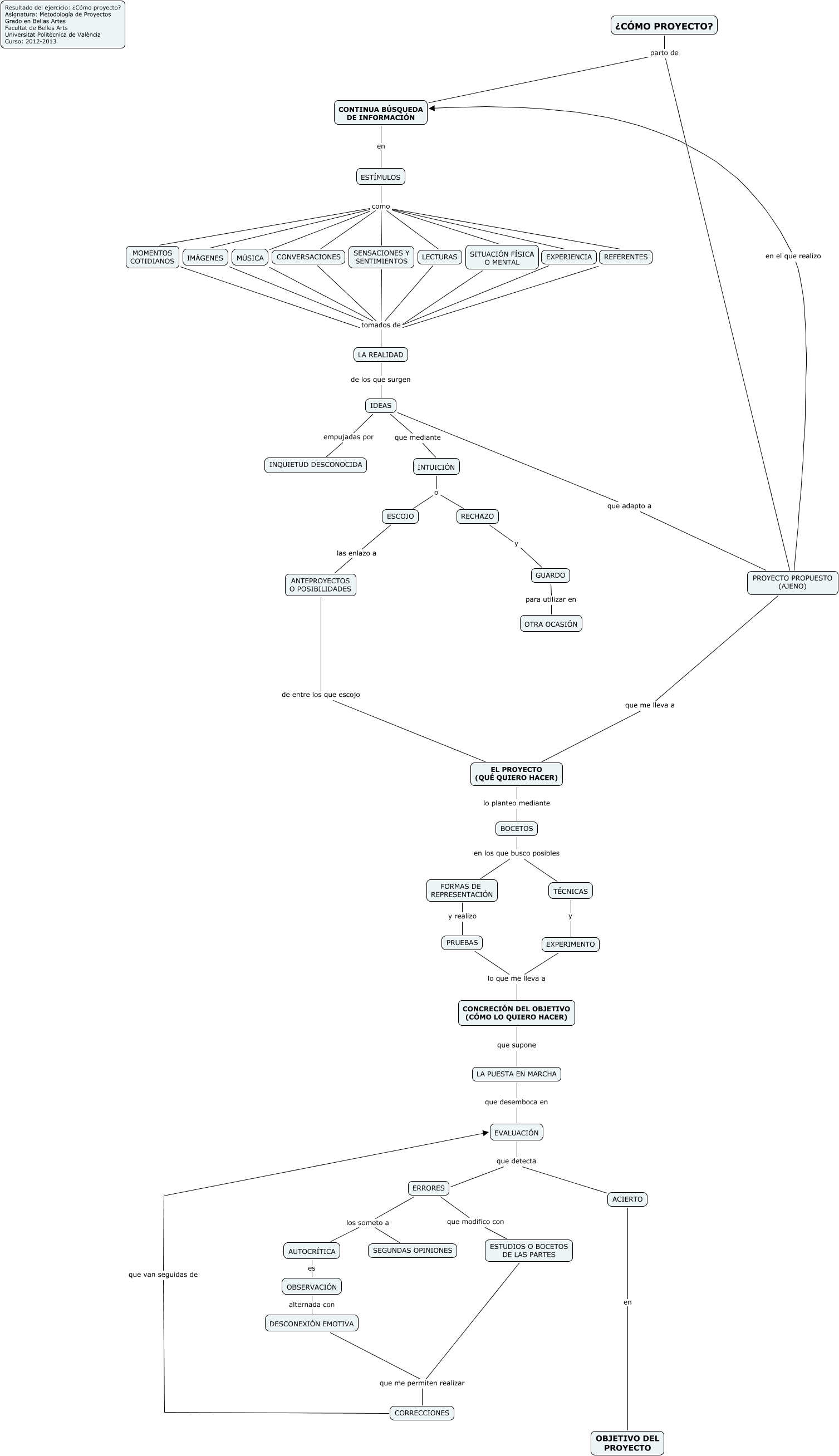
Este Cmap, tiene información relacionada con: Monzonís Orta, Blanca, SENSACIONES Y SENTIMIENTOS tomados de LA REALIDAD, LA REALIDAD de los que surgen IDEAS, ANTEPROYECTOS O POSIBILIDADES de entre los que escojo EL PROYECTO (QUÉ QUIERO HACER), INTUICIÓN o ESCOJO, ESTÍMULOS como SENSACIONES Y SENTIMIENTOS, MOMENTOS COTIDIANOS como SENSACIONES Y SENTIMIENTOS, LECTURAS tomados de LA REALIDAD, REFERENTES como MÚSICA, ACIERTO que detecta ERRORES, PROYECTO PROPUESTO (AJENO) que me lleva a EL PROYECTO (QUÉ QUIERO HACER), EL PROYECTO (QUÉ QUIERO HACER) lo planteo mediante BOCETOS, EXPERIMENTO lo que me lleva a CONCRECIÓN DEL OBJETIVO (CÓMO LO QUIERO HACER), PRUEBAS lo que me lleva a CONCRECIÓN DEL OBJETIVO (CÓMO LO QUIERO HACER), IMÁGENES como CONVERSACIONES, BOCETOS en los que busco posibles TÉCNICAS, EXPERIENCIA como LECTURAS, CORRECCIONES que van seguidas de EVALUACIÓN, IMÁGENES como MÚSICA, OBSERVACIÓN alternada con DESCONEXIÓN EMOTIVA, SITUACIÓN FÍSICA O MENTAL como SENSACIONES Y SENTIMIENTOS