WARNING:
JavaScript is turned OFF. None of the links on this concept map will
work until it is reactivated.
If you need help turning JavaScript On, click here.
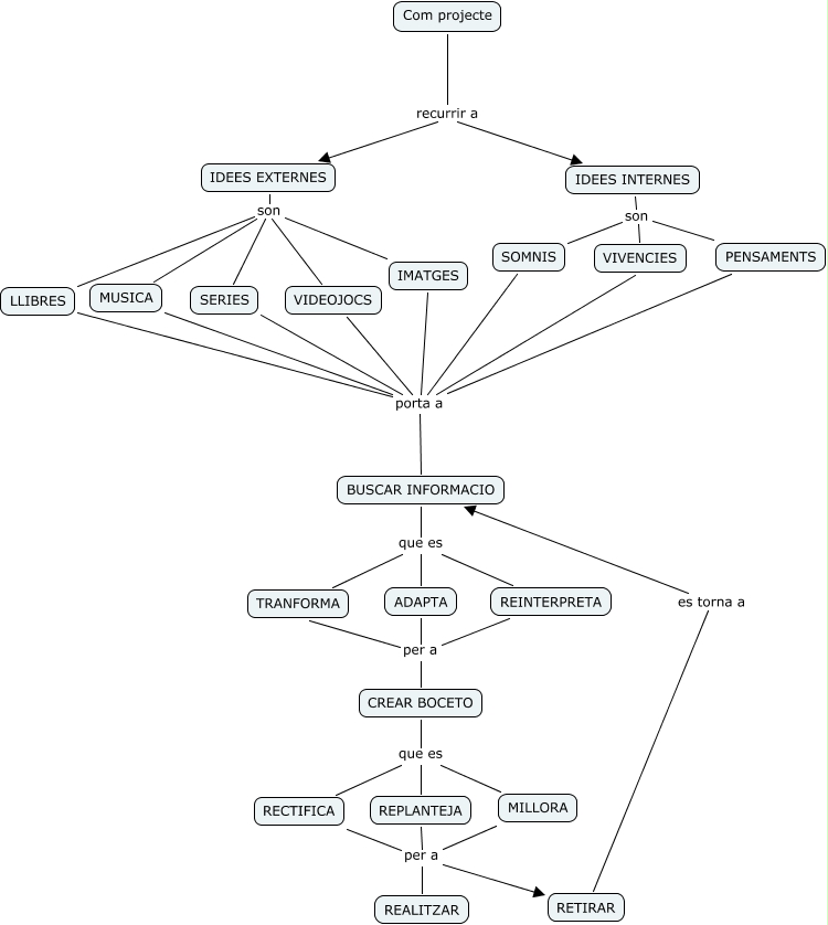
Aquest mapa conceptual conté informació relacionada amb: Com projecte -- Mélanie Roca Grau, IDEES INTERNES son VIVENCIES, VIVENCIES porta a BUSCAR INFORMACIO, PENSAMENTS porta a BUSCAR INFORMACIO, SERIES porta a BUSCAR INFORMACIO, BUSCAR INFORMACIO que es REINTERPRETA, IDEES EXTERNES son VIDEOJOCS, RECTIFICA per a REALITZAR, IDEES EXTERNES son MUSICA, MILLORA per a REALITZAR, MUSICA porta a BUSCAR INFORMACIO, VIDEOJOCS porta a BUSCAR INFORMACIO, ADAPTA per a CREAR BOCETO, IDEES EXTERNES son SERIES, IDEES EXTERNES son IMATGES, RECTIFICA per a RETIRAR, BUSCAR INFORMACIO que es TRANFORMA, REINTERPRETA per a CREAR BOCETO, REPLANTEJA per a REALITZAR, CREAR BOCETO que es RECTIFICA, PENSAMENTS son VIVENCIES