WARNING:
JavaScript is turned OFF. None of the links on this concept map will
work until it is reactivated.
If you need help turning JavaScript On, click here.
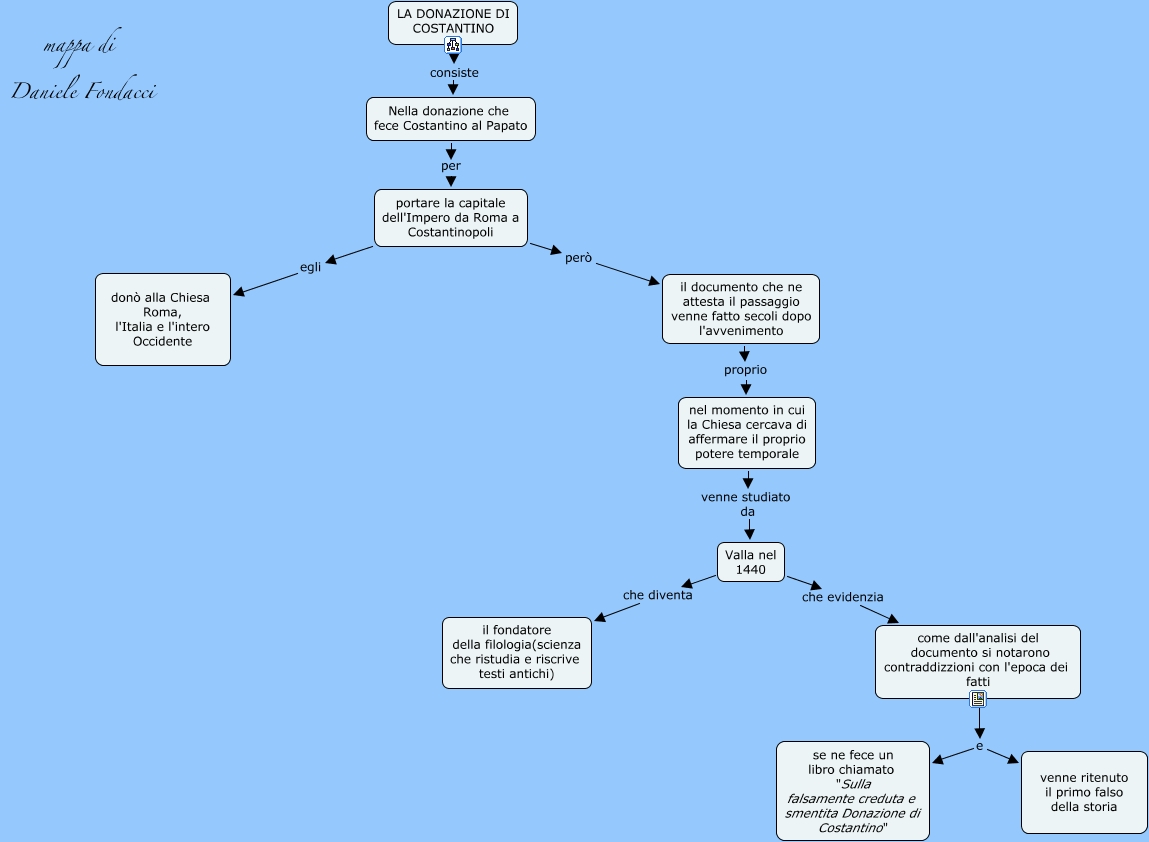
Questa Cmap, creata con IHMC CmapTools, contiene informazioni relative a: La Donazione di Costantino, Valla nel 1440 che evidenzia come dall'analisi del documento si notarono contraddizzioni con l'epoca dei fatti, il documento che ne attesta il passaggio venne fatto secoli dopo l'avvenimento proprio nel momento in cui la Chiesa cercava di affermare il proprio potere temporale, portare la capitale dell'Impero da Roma a Costantinopoli però il documento che ne attesta il passaggio venne fatto secoli dopo l'avvenimento, come dall'analisi del documento si notarono contraddizzioni con l'epoca dei fatti e se ne fece un libro chiamato "Sulla falsamente creduta e smentita Donazione di Costantino", portare la capitale dell'Impero da Roma a Costantinopoli egli donò alla Chiesa Roma, l'Italia e l'intero Occidente, Valla nel 1440 che diventa il fondatore della filologia(scienza che ristudia e riscrive testi antichi), LA DONAZIONE DI COSTANTINO consiste Nella donazione che fece Costantino al Papato, come dall'analisi del documento si notarono contraddizzioni con l'epoca dei fatti e venne ritenuto il primo falso della storia, nel momento in cui la Chiesa cercava di affermare il proprio potere temporale venne studiato da Valla nel 1440, Nella donazione che fece Costantino al Papato per portare la capitale dell'Impero da Roma a Costantinopoli