WARNING:
JavaScript is turned OFF. None of the links on this concept map will
work until it is reactivated.
If you need help turning JavaScript On, click here.
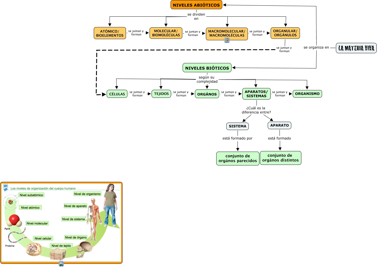
Este Cmap, tiene información relacionada con: 1. Los niveles de organización, NIVELES BIÓTICOS según su complejidad ORGANISMO, LA MATERIA VIVA se organiza en NIVELES ABIÓTICOS, CÉLULAS se juntan y forman TEJIDOS, NIVELES ABIÓTICOS se dividen en MACROMOLECULAR/ MACROMOLÉCULAS, NIVELES BIÓTICOS según su complejidad ORGÁNOS, ORGANULAR/ ORGÁNULOS se juntan y forman CÉLULAS, NIVELES ABIÓTICOS se dividen en ATÓMICO/ BIOELEMENTOS, SISTEMA está formado por conjunto de orgános parecidos, NIVELES BIÓTICOS según su complejidad CÉLULAS, APARATOS/ SISTEMAS se juntan y forman ORGANISMO, NIVELES ABIÓTICOS se dividen en MOLECULAR/ BIOMOLÉCULAS, TEJIDOS se juntan y forman ORGÁNOS, ORGÁNOS se juntan y forman APARATOS/ SISTEMAS, NIVELES BIÓTICOS según su complejidad TEJIDOS, APARATO está formado conjunto de orgános distintos, MACROMOLECULAR/ MACROMOLÉCULAS se juntan y forman ORGANULAR/ ORGÁNULOS, NIVELES ABIÓTICOS se dividen en ORGANULAR/ ORGÁNULOS, LA MATERIA VIVA se organiza en NIVELES BIÓTICOS, APARATOS/ SISTEMAS ¿Cuál es la diferencia entre? APARATO, APARATOS/ SISTEMAS ¿Cuál es la diferencia entre? SISTEMA