WARNING:
JavaScript is turned OFF. None of the links on this concept map will
work until it is reactivated.
If you need help turning JavaScript On, click here.
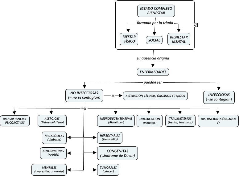
Este Cmap, tiene información relacionada con: 3 Enfermedades no infecciosas, NO INFECCIOSAS (= no se contagian) e.g TRAUMATISMOS (herias, fracturas), NO INFECCIOSAS (= no se contagian) e.g MENTALES (depresión, anorexia), NO INFECCIOSAS (= no se contagian) e.g INTOXICACIÓN (venenos), NO INFECCIOSAS (= no se contagian) ES ALTERACIÓN CÉLULAS, ÓRGANOS Y TEJIDOS, ESTADO COMPLETO BIENESTAR formado por la triada BIESTAR FÍSICO, NO INFECCIOSAS (= no se contagian) e.g NEURODEGENERATIVAS (Alzhéimer), su ausencia origina ENFERMEDADES, NO INFECCIOSAS (= no se contagian) e.g AUTOINMUNES (Artritis), NO INFECCIOSAS (= no se contagian) e.g TUMORALES (cáncer), NO INFECCIOSAS (= no se contagian) e.g USO SUSTANCIAS PSICOACTIVAS, ESTADO COMPLETO BIENESTAR formado por la triada BIENESTAR MENTAL, NO INFECCIOSAS (= no se contagian) e.g METABÓLICAS (diabetes), NO INFECCIOSAS (= no se contagian) e.g DISFUNCIONES ÓRGANOS (), NO INFECCIOSAS (= no se contagian) e.g HEREDITARIAS (Hemofilia), ENFERMEDADES pueden ser INFECCIOSAS (=se contagian), NO INFECCIOSAS (= no se contagian) e.g CONGÉNITAS ( síndrome de Down), ESTADO COMPLETO BIENESTAR formado por la triada SOCIAL, NO INFECCIOSAS (= no se contagian) e.g ALERGICAS (fiebre del Heno), ENFERMEDADES pueden ser NO INFECCIOSAS (= no se contagian)