WARNING:
JavaScript is turned OFF. None of the links on this concept map will
work until it is reactivated.
If you need help turning JavaScript On, click here.
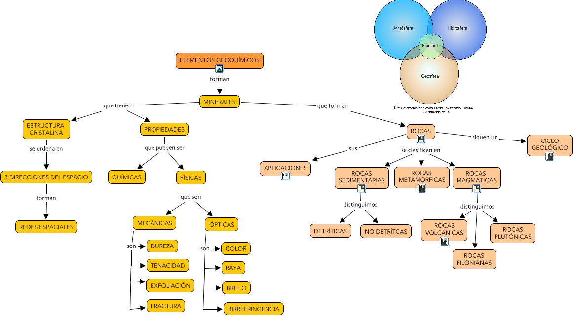
Este Cmap, tiene información relacionada con: Rocas de la geosfera, MINERALES que tienen PROPIEDADES, MECÁNICAS son EXFOLIACIÓN, MECÁNICAS son TENACIDAD, PROPIEDADES que pueden ser QUÍMICAS, ROCAS sus APLICACIONES, ROCAS MAGMÁTICAS distinguimos ROCAS FILONIANAS, PROPIEDADES que pueden ser FÍSICAS, ÓPTICAS son RAYA, ÓPTICAS son BIRREFRINGENCIA, ROCAS SEDIMENTARIAS distinguimos NO DETRÍTCAS, MECÁNICAS son DUREZA, ROCAS MAGMÁTICAS distinguimos ROCAS PLUTÓNICAS, ELEMENTOS GEOQUÍMICOS forman MINERALES, ROCAS MAGMÁTICAS distinguimos ROCAS VOLCÁNICAS, ÓPTICAS son BRILLO, 3 DIRECCIONES DEL ESPACIO forman REDES ESPACIALES, ROCAS siguen un CICLO GEOLÓGICO, ESTRUCTURA CRISTALINA se ordena en 3 DIRECCIONES DEL ESPACIO, ROCAS se clasifican en ROCAS METAMÓRFICAS, ROCAS se clasifican en ROCAS MAGMÁTICAS