WARNING:
JavaScript is turned OFF. None of the links on this concept map will
work until it is reactivated.
If you need help turning JavaScript On, click here.
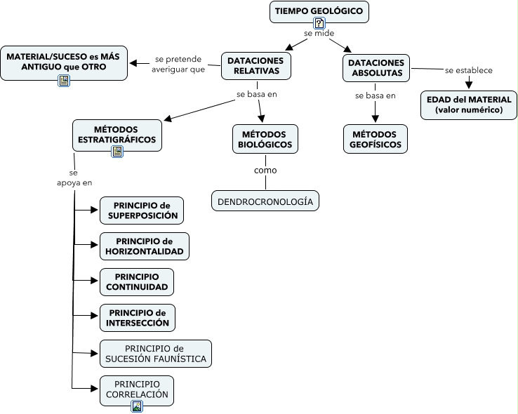
Este Cmap, tiene información relacionada con: 7 La edad de las rocas, TIEMPO GEOLÓGICO se mide DATACIONES ABSOLUTAS, DATACIONES ABSOLUTAS se basa en MÉTODOS GEOFÍSICOS, MÉTODOS ESTRATIGRÁFICOS se apoya en PRINCIPIO de INTERSECCIÓN, MÉTODOS ESTRATIGRÁFICOS se apoya en PRINCIPIO CORRELACIÓN, MÉTODOS BIOLÓGICOS como DENDROCRONOLOGÍA, TIEMPO GEOLÓGICO se mide DATACIONES RELATIVAS, DATACIONES RELATIVAS se pretende averiguar que MATERIAL/SUCESO es MÁS ANTIGUO que OTRO, DATACIONES RELATIVAS se basa en MÉTODOS ESTRATIGRÁFICOS, MÉTODOS ESTRATIGRÁFICOS se apoya en PRINCIPIO CONTINUIDAD, DATACIONES RELATIVAS se basa en MÉTODOS BIOLÓGICOS, MÉTODOS ESTRATIGRÁFICOS se apoya en PRINCIPIO de SUCESIÓN FAUNÍSTICA, MÉTODOS ESTRATIGRÁFICOS se apoya en PRINCIPIO de SUPERPOSICIÓN, DATACIONES ABSOLUTAS se establece EDAD del MATERIAL (valor numérico), MÉTODOS ESTRATIGRÁFICOS se apoya en PRINCIPIO de HORIZONTALIDAD