WARNING:
JavaScript is turned OFF. None of the links on this concept map will
work until it is reactivated.
If you need help turning JavaScript On, click here.
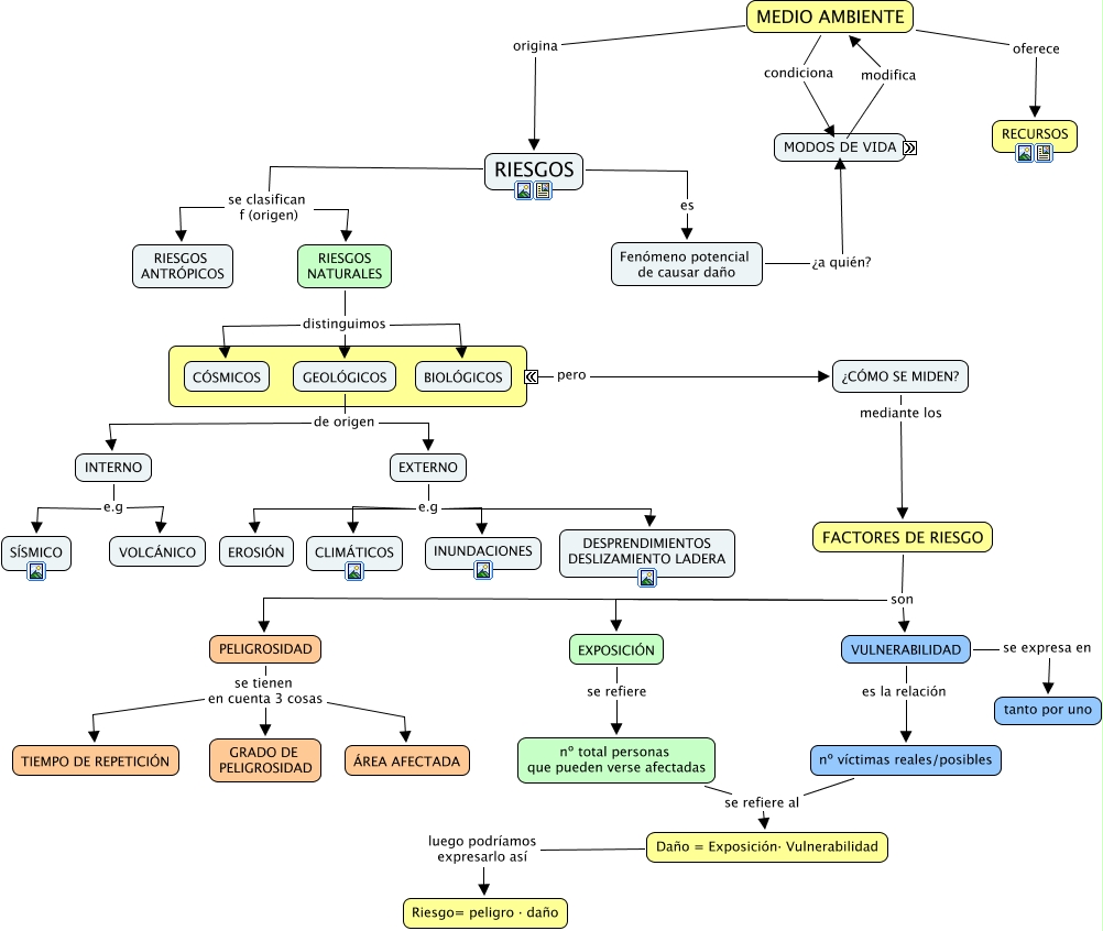
Este Cmap, tiene información relacionada con: 3 Riesgos derivados de la dinámica terrestre, INTERNO e.g VOLCÁNICO, RIESGOS se clasifican f (origen) RIESGOS ANTRÓPICOS, RIESGOS NATURALES distinguimos GEOLÓGICOS, EXTERNO e.g EROSIÓN, EXTERNO e.g DESPRENDIMIENTOS DESLIZAMIENTO LADERA, Daño = Exposición· Vulnerabilidad luego podríamos expresarlo así Riesgo= peligro · daño, FACTORES DE RIESGO son VULNERABILIDAD, EXPOSICIÓN se refiere nº total personas que pueden verse afectadas, RIESGOS NATURALES distinguimos CÓSMICOS, RIESGOS se clasifican f (origen) RIESGOS NATURALES, PELIGROSIDAD se tienen en cuenta 3 cosas TIEMPO DE REPETICIÓN, EXTERNO e.g CLIMÁTICOS, VULNERABILIDAD se expresa en tanto por uno, RIESGOS NATURALES distinguimos BIOLÓGICOS, Fenómeno potencial de causar daño ¿a quién? POBLACIÓN y ACTIVIDADES, POBLACIÓN y ACTIVIDADES desarrolla MODOS DE VIDA, FACTORES DE RIESGO son PELIGROSIDAD, MEDIO AMBIENTE origina RIESGOS, GEOLÓGICOS de origen INTERNO, nº víctimas reales/posibles se refiere al Daño = Exposición· Vulnerabilidad