WARNING:
JavaScript is turned OFF. None of the links on this concept map will
work until it is reactivated.
If you need help turning JavaScript On, click here.
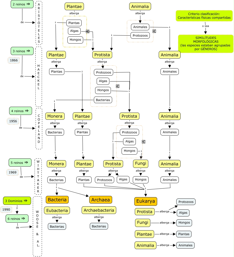
Este Cmap, tiene información relacionada con: Evolución de la clasificación de los seres vivos, Algas ↓ Protista, Animalia alberga Animales, Protista alberga Protozoos, Monera alberga Bacterias, Protozoos ↓ Eukarya, Plantae alberga Plantas, Plantas ↓ Plantae, Eubacteria alberga Bacterias, 2 reinos ⇒ de A R I S T Ó T E L E S, Algas ↓ Protista, 6 reinos ⇒ de W O O S E & A L., Protista alberga Protozoos, Plantas ↓ Plantae, Fungi alberga Hongos, Archaebacteria alberga Bacterias, Protista alberga Algas, 5 reinos ⇒ de W I H T T A K E R, Plantae alberga Plantas, Protista alberga Algas, Hongos ↓ Eukarya