WARNING:
JavaScript is turned OFF. None of the links on this concept map will
work until it is reactivated.
If you need help turning JavaScript On, click here.
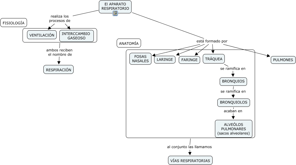
Este Cmap, tiene información relacionada con: 3.6 El aparato respiratorio, ambos reciben el nombre de RESPIRACIÓN, El APARATO RESPIRATORIO está formado por FARINGE, El APARATO RESPIRATORIO está formado por PULMONES, El APARATO RESPIRATORIO realiza los procesos de INTERCCAMBIO GASEOSO, El APARATO RESPIRATORIO está formado por LARINGE, BRONQUIOS se ramifica en BRONQUIOLOS, El APARATO RESPIRATORIO realiza los procesos de VENTILACIÓN, El APARATO RESPIRATORIO está formado por TRÁQUEA, TRÁQUEA se ramifica en BRONQUIOS, al conjunto las llamamos VÍAS RESPIRATORIAS, El APARATO RESPIRATORIO está formado por FOSAS NASALES, BRONQUIOLOS acaban en ALVEÓLOS PULMONARES (sacos alveolares)