WARNING:
JavaScript is turned OFF. None of the links on this concept map will
work until it is reactivated.
If you need help turning JavaScript On, click here.
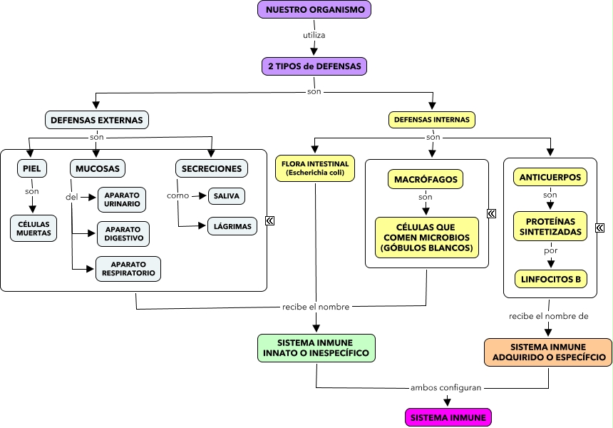
Este Cmap, tiene información relacionada con: 5 Las defensas del organismo (II) el sistema inmune, MUCOSAS del APARATO RESPIRATORIO, ???? recibe el nombre SISTEMA INMUNE INNATO O INESPECÍFICO, LINFOCITOS recibe el nombre de SISTEMA INMUNE ADQUIRIDO O ESPECÍFCIO, SECRECIONES como SALIVA, FLORA INTESTINAL (Escherichia coli) recibe el nombre SISTEMA INMUNE INNATO O INESPECÍFICO, DEFENSAS INTERNAS son ????, SISTEMA INMUNE ADQUIRIDO O ESPECÍFCIO ambos configuran SISTEMA INMUNE, NUESTRO ORGANISMO utiliza 2 TIPOS de DEFENSAS, SISTEMA INMUNE INNATO O INESPECÍFICO ambos configuran SISTEMA INMUNE, ANTICUERPOS son PROTEÍNAS SINTETIZADAS, 2 TIPOS de DEFENSAS son DEFENSAS EXTERNAS, DEFENSAS INTERNAS son FLORA INTESTINAL (Escherichia coli), MACRÓFAGOS son CÉLULAS QUE COMEN MICROBIOS (GÓBULOS BLANCOS), DEFENSAS EXTERNAS son SECRECIONES, ???? recibe el nombre SISTEMA INMUNE INNATO O INESPECÍFICO, DEFENSAS INTERNAS son LINFOCITOS, DEFENSAS EXTERNAS son MUCOSAS, SECRECIONES como LÁGRIMAS, MUCOSAS del APARATO DIGESTIVO, 2 TIPOS de DEFENSAS son DEFENSAS INTERNAS