WARNING:
JavaScript is turned OFF. None of the links on this concept map will
work until it is reactivated.
If you need help turning JavaScript On, click here.
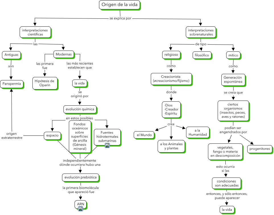
Este Cmap, tiene información relacionada con: 3.1 Origen de la vida, la vida se originó por evolución química, ciertos organismos (insectos, peces, aves y ratones) podían ser engendrados por progenitores, espacio origen extraterrestre Panspermia, interpretaciones sobrenaturales de tipo religioso, interpretaciones científicas las Antiguas, condiciones son adecuadas entonces, y sólo entonces, puede aparecer la vida, Fuentes hidrotermales submarinas independientemente dónde ocurriera hubo una evolución prebiótica, Origen de la vida se explica por interpretaciones científicas, interpretaciones científicas las Modernas, vegetales, fango o materia en descomposicón esto ocurria si las condiciones son adecuadas, ciertos organismos (insectos, peces, aves y ratones) podían ser engendrados por vegetales, fango o materia en descomposicón, evolución química en estos posibles escenarios Fondos oceánicos sobre superficies de arcilla (Génesis mineral), ·Dios ·Creador ·Espíritu crea a los Animales y plantas, Creacionista (≠creacionismo/fijismo) donde ·Dios ·Creador ·Espíritu, Fondos oceánicos sobre superficies de arcilla (Génesis mineral) independientemente dónde ocurriera hubo una evolución prebiótica, Modernas las más recientes establecen que la vida, mítico como Generación espontánea, espacio independientemente dónde ocurriera hubo una evolución prebiótica, interpretaciones sobrenaturales de tipo filosófico, ·Dios ·Creador ·Espíritu crea a la Humanidad