WARNING:
JavaScript is turned OFF. None of the links on this concept map will
work until it is reactivated.
If you need help turning JavaScript On, click here.
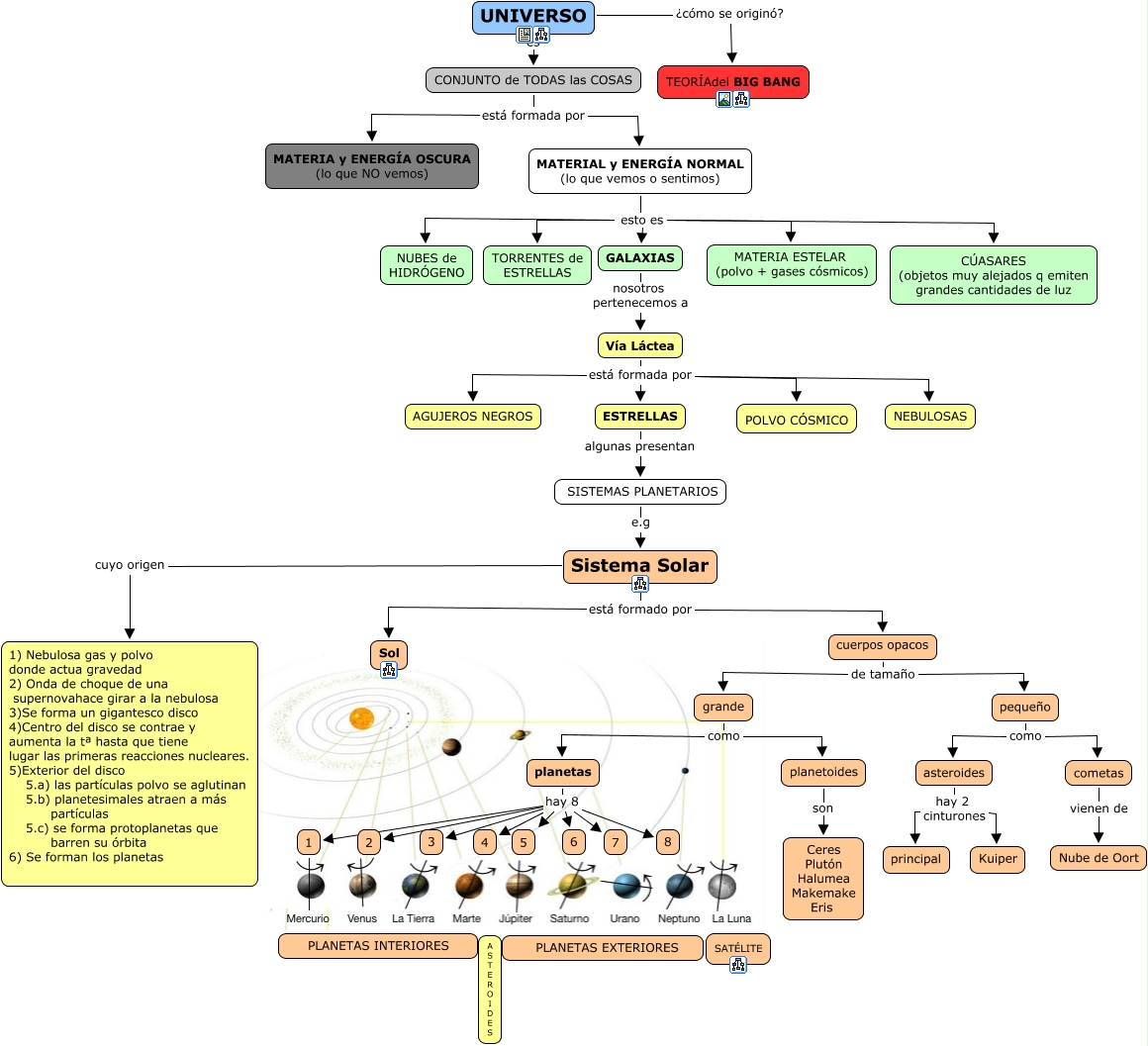
Este Cmap, tiene información relacionada con: EL ORIGEN DEL UNIVERSO. EL SISTEMA SOLAR, SISTEMAS PLANETARIOS e.g Sistema Solar, planetas hay 8 7, planetas hay 8 8, cuerpos opacos de tamaño grande, planetas hay 8 6, planetas hay 8 5, pequeño como asteroides, grande como planetas, cometas vienen de Nube de Oort, pequeño como cometas, Sistema Solar está formado por cuerpos opacos, asteroides hay 2 cinturones principal, UNIVERSO ¿cómo se originó? TEORÍAdel BIG BANG, Vía Láctea está formada por AGUJEROS NEGROS, Vía Láctea está formada por POLVO CÓSMICO, MATERIAL y ENERGÍA NORMAL (lo que vemos o sentimos) esto es TORRENTES de ESTRELLAS, MATERIAL y ENERGÍA NORMAL (lo que vemos o sentimos) esto es GALAXIAS, planetas hay 8 1, Vía Láctea está formada por NEBULOSAS, planetas hay 8 2