WARNING:
JavaScript is turned OFF. None of the links on this concept map will
work until it is reactivated.
If you need help turning JavaScript On, click here.
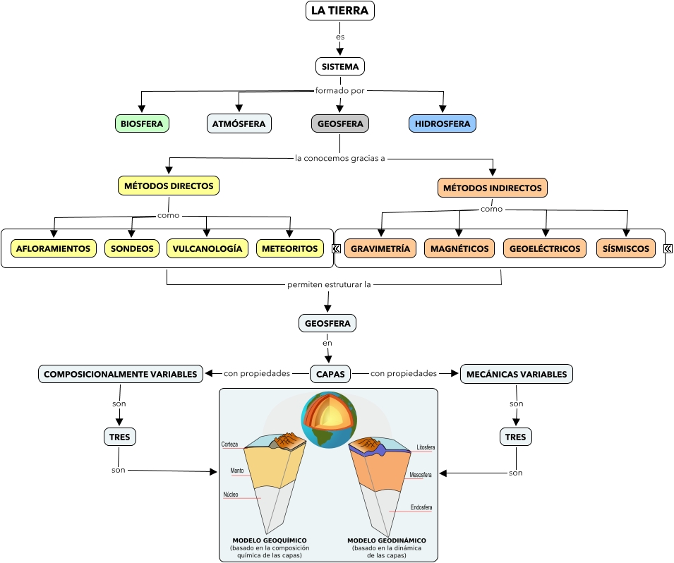
Este Cmap, tiene información relacionada con: Tema 02, CAPAS con propiedades COMPOSICIONALMENTE VARIABLES, MÉTODOS DIRECTOS como SONDEOS, MÉTODOS DIRECTOS como AFLORAMIENTOS, MÉTODOS INDIRECTOS como SÍSMISCOS, MÉTODOS DIRECTOS como METEORITOS, CAPAS con propiedades MECÁNICAS VARIABLES, ???? permiten estruturar la GEOSFERA, MÉTODOS DIRECTOS como VULCANOLOGÍA, SISTEMA formado por BIOSFERA, TRES son, GEOSFERA la conocemos gracias a MÉTODOS INDIRECTOS, MÉTODOS INDIRECTOS como GEOELÉCTRICOS, LA TIERRA es SISTEMA, MÉTODOS INDIRECTOS como MAGNÉTICOS, SISTEMA formado por ATMÓSFERA, SISTEMA formado por GEOSFERA, SISTEMA formado por HIDROSFERA, ???? permiten estruturar la GEOSFERA, TRES son, MÉTODOS INDIRECTOS como GRAVIMETRÍA