WARNING:
JavaScript is turned OFF. None of the links on this concept map will
work until it is reactivated.
If you need help turning JavaScript On, click here.
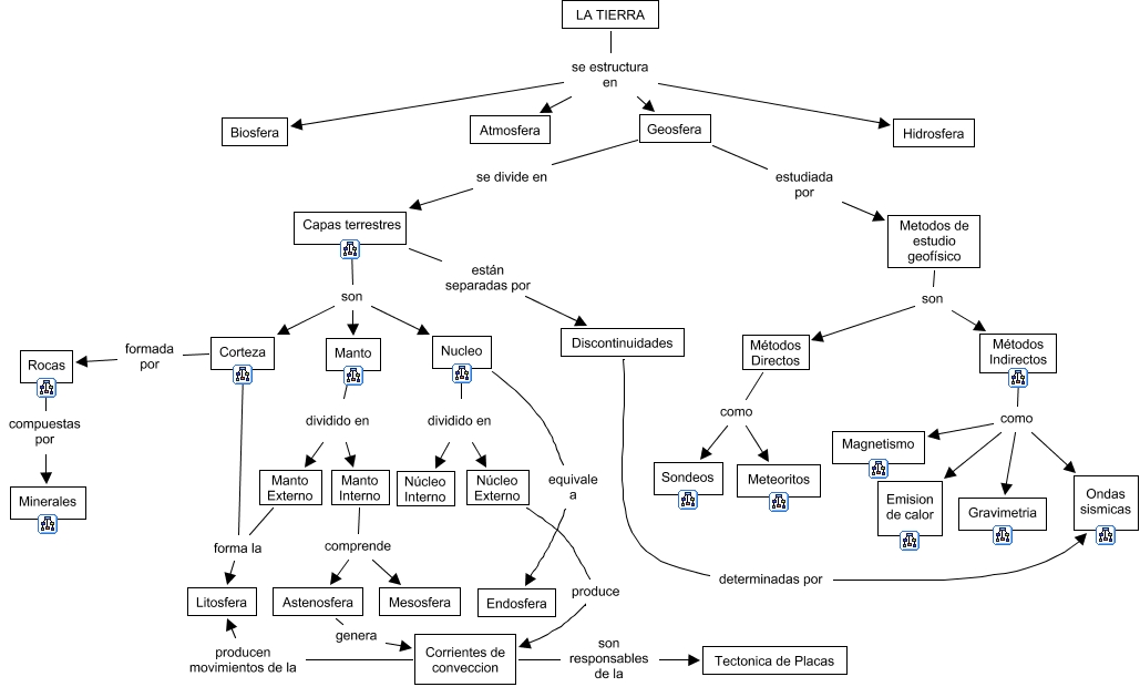
Este Cmap, tiene información relacionada con: tema 02.1, Geosfera estudiada por Metodos de estudio geofísico, Corteza forma la Litosfera, Manto Externo forma la Litosfera, Nucleo dividido en Núcleo Externo, Rocas compuestas por Minerales, Geosfera se divide en Capas terrestres, Corteza formada por Rocas, Métodos Indirectos como Ondas sismicas, Nucleo equivale a Endosfera, Discontinuidades determinadas por Ondas sismicas, Capas terrestres son Manto, Capas terrestres son Corteza, Núcleo Externo produce Corrientes de conveccion, Métodos Indirectos como Emision de calor, LA TIERRA se estructura en Geosfera, Corrientes de conveccion son responsables de la Tectonica de Placas, Métodos Directos como Meteoritos, Métodos Indirectos como Gravimetria, LA TIERRA se estructura en Biosfera, Corrientes de conveccion producen movimientos de la Litosfera