WARNING:
JavaScript is turned OFF. None of the links on this concept map will
work until it is reactivated.
If you need help turning JavaScript On, click here.
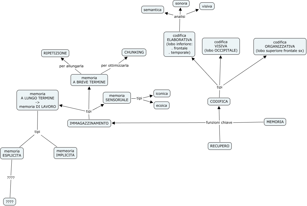
Questa Cmap, creata con IHMC CmapTools, contiene informazioni relative a: Psicologia Generale I - MEMORIA, memoria SENSORIALE tipi ecoica, codifica ELABORATIVA (lobo inferiore: . frontale . temporale) analisi sonora, codifica ELABORATIVA (lobo inferiore: . frontale . temporale) analisi visiva, CODIFICA tipi codifica ELABORATIVA (lobo inferiore: . frontale . temporale), MEMORIA funzioni chiave RECUPERO, MEMORIA funzioni chiave CODIFICA, IMMAGAZZINAMENTO tipi memoria SENSORIALE, memoria A LUNGO TERMINE -> memoria DI LAVORO tipi memeoria IMPLICITA, CODIFICA tipi codifica VISIVA (lobo OCCIPITALE), memoria A BREVE TERMINE per allungarla RIPETIZIONE, MEMORIA funzioni chiave IMMAGAZZINAMENTO, codifica ELABORATIVA (lobo inferiore: . frontale . temporale) analisi semantica, IMMAGAZZINAMENTO tipi memoria A LUNGO TERMINE -> memoria DI LAVORO, memoria A LUNGO TERMINE -> memoria DI LAVORO tipi memoria ESPLICITA, memoria A BREVE TERMINE per ottimizzarla CHUNKING, memoria ESPLICITA ???? ????, IMMAGAZZINAMENTO tipi memoria A BREVE TERMINE, memoria SENSORIALE tipi iconica, CODIFICA tipi codifica ORGANIZZATIVA (lobo superiore frontale sx)