WARNING:
JavaScript is turned OFF. None of the links on this concept map will
work until it is reactivated.
If you need help turning JavaScript On, click here.
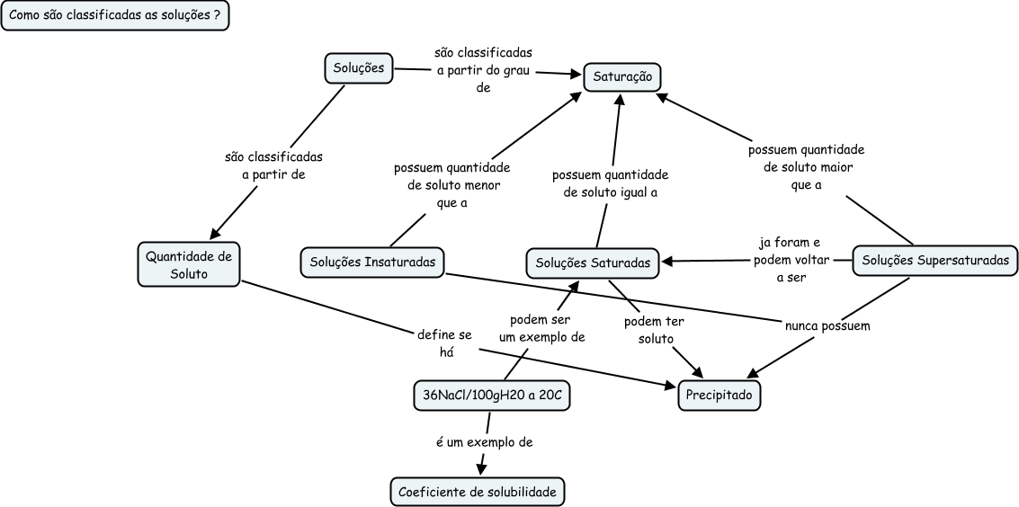
Esse mapa conceitual, produzido no IHMC CmapTools, tem a informação relacionada a: Saturação 2C 2013, Soluções Supersaturadas nunca possuem Precipitado, Soluções Insaturadas nunca possuem Precipitado, Soluções são classificadas a partir de Quantidade de Soluto, 36NaCl/100gH20 a 20C é um exemplo de Coeficiente de solubilidade, Soluções são classificadas a partir do grau de Saturação, Soluções Insaturadas possuem quantidade de soluto menor que a Saturação, 36NaCl/100gH20 a 20C podem ser um exemplo de Soluções Saturadas, Soluções Supersaturadas ja foram e podem voltar a ser Soluções Saturadas, Soluções Supersaturadas possuem quantidade de soluto maior que a Saturação, Soluções Saturadas possuem quantidade de soluto igual a Saturação, Soluções Saturadas podem ter soluto Precipitado, Quantidade de Soluto define se há Precipitado