WARNING:
JavaScript is turned OFF. None of the links on this concept map will
work until it is reactivated.
If you need help turning JavaScript On, click here.
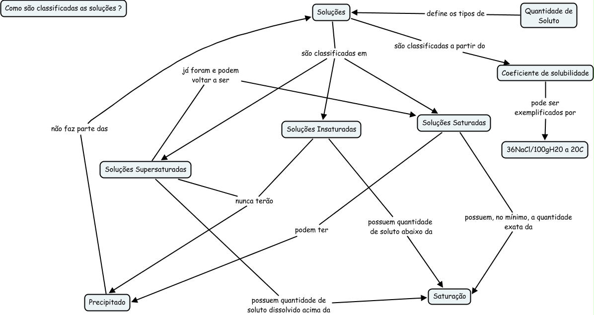
Esse mapa conceitual, produzido no IHMC CmapTools, tem a informação relacionada a: Saturação 2A 2013, Soluções Supersaturadas possuem quantidade de soluto dissolvido acima da Saturação, Soluções Supersaturadas já foram e podem voltar a ser Soluções Saturadas, Soluções são classificadas em Soluções Supersaturadas, Soluções Supersaturadas nunca terão Precipitado, Quantidade de Soluto define os tipos de Soluções, Soluções Saturadas possuem, no mínimo, a quantidade exata da Saturação, Precipitado não faz parte das Soluções, Soluções Insaturadas possuem quantidade de soluto abaixo da Saturação, Soluções são classificadas em Soluções Saturadas, Soluções são classificadas em Soluções Insaturadas, Soluções Saturadas podem ter Precipitado, Coeficiente de solubilidade pode ser exemplificados por 36NaCl/100gH20 a 20C, Soluções Insaturadas nunca terão Precipitado, Soluções são classificadas a partir do Coeficiente de solubilidade