WARNING:
JavaScript is turned OFF. None of the links on this concept map will
work until it is reactivated.
If you need help turning JavaScript On, click here.
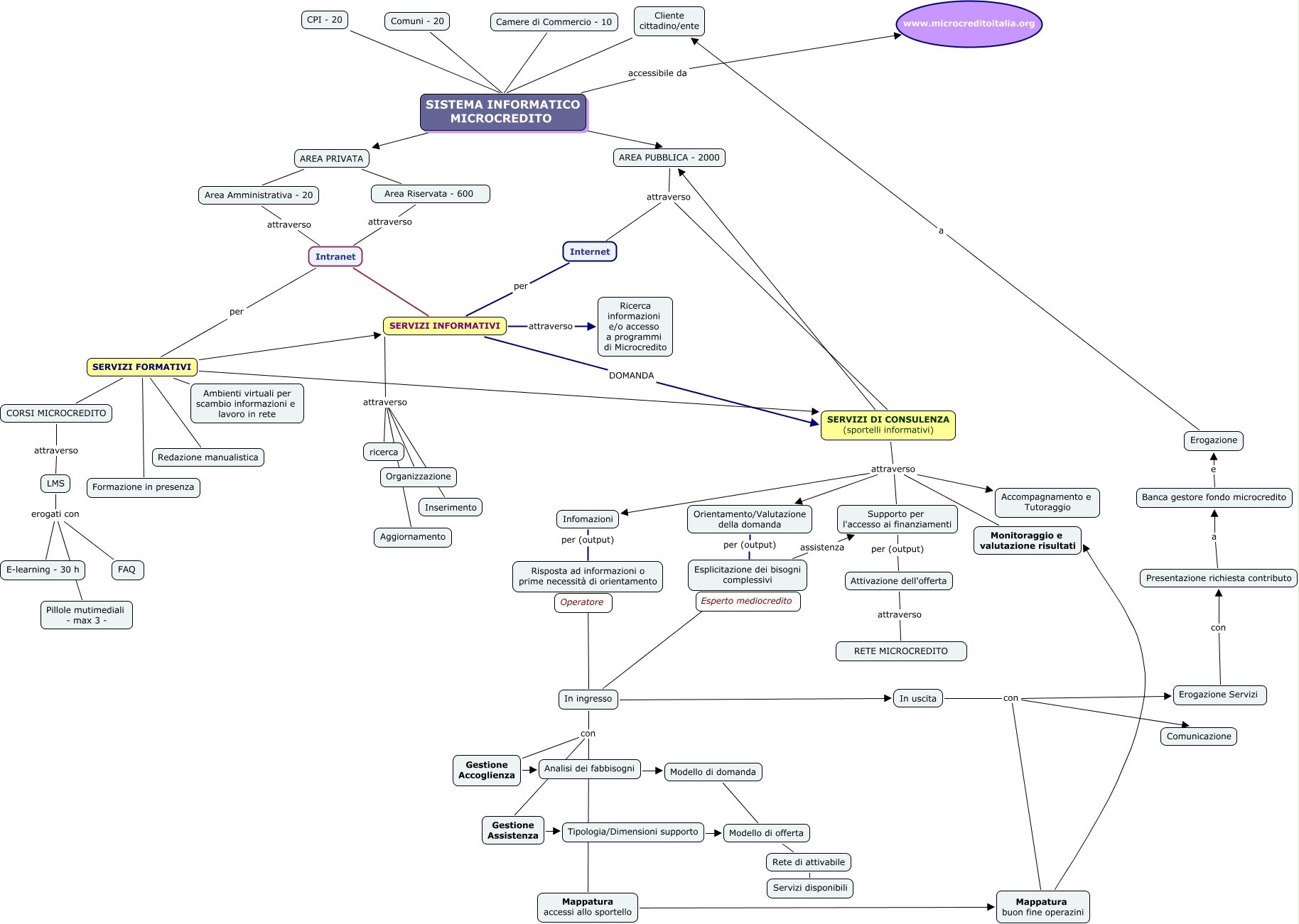
Questa Cmap, creata con IHMC CmapTools, contiene informazioni relative a: Microcredito_Miriam4, Rete di attivabile Servizi disponibili, In uscita con Erogazione Servizi, Infomazioni per (output) Risposta ad informazioni o prime necessità di orientamento, Presentazione richiesta contributo a Banca gestore fondo microcredito, SISTEMA INFORMATICO MICROCREDITO AREA PUBBLICA - 2000, AREA PRIVATA Area Amministrativa - 20, SERVIZI DI CONSULENZA (sportelli informativi) AREA PUBBLICA - 2000, AREA PRIVATA Area Riservata - 600, SERVIZI FORMATIVI CORSI MICROCREDITO, In uscita con Comunicazione, Tipologia/Dimensioni supporto Modello di offerta, Esplicitazione dei bisogni complessivi In ingresso, In ingresso con Gestione Accoglienza, Attivazione dell'offerta attraverso RETE MICROCREDITO, Modello di offerta Rete di attivabile, In uscita con Mappatura buon fine operazini, Cliente cittadino/ente SISTEMA INFORMATICO MICROCREDITO, SERVIZI INFORMATIVI attraverso Ricerca informazioni e/o accesso a programmi di Microcredito, Supporto per l'accesso ai finanziamenti per (output) Attivazione dell'offerta, Orientamento/Valutazione della domanda per (output) Esplicitazione dei bisogni complessivi