WARNING:
JavaScript is turned OFF. None of the links on this concept map will
work until it is reactivated.
If you need help turning JavaScript On, click here.
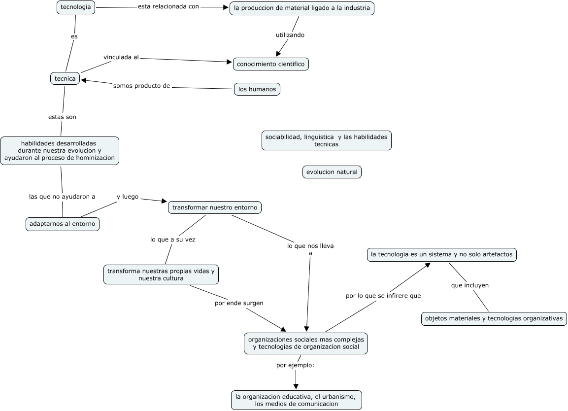
Este Cmap, tiene información relacionada con: tecnologia, tecnologia es tecnica, los humanos somos producto de tecnica, tecnologia esta relacionada con la produccion de material ligado a la industria, transforma nuestras propias vidas y nuestra cultura por ende surgen organizaciones sociales mas complejas y tecnologias de organizacion social, habilidades desarrolladas durante nuestra evolucion y ayudaron al proceso de hominizacion las que no ayudaron a adaptarnos al entorno, tecnica estas son habilidades desarrolladas durante nuestra evolucion y ayudaron al proceso de hominizacion, transformar nuestro entorno lo que nos lleva a organizaciones sociales mas complejas y tecnologias de organizacion social, la produccion de material ligado a la industria utilizando conocimiento cientifico, organizaciones sociales mas complejas y tecnologias de organizacion social por ejemplo: la organizacion educativa, el urbanismo, los medios de comunicacion, transformar nuestro entorno lo que a su vez transforma nuestras propias vidas y nuestra cultura, la tecnologia es un sistema y no solo artefactos que incluyen objetos materiales y tecnologias organizativas, organizaciones sociales mas complejas y tecnologias de organizacion social por lo que se infirere que la tecnologia es un sistema y no solo artefactos, adaptarnos al entorno y luego transformar nuestro entorno, tecnica vinculada al conocimiento cientifico