WARNING:
JavaScript is turned OFF. None of the links on this concept map will
work until it is reactivated.
If you need help turning JavaScript On, click here.
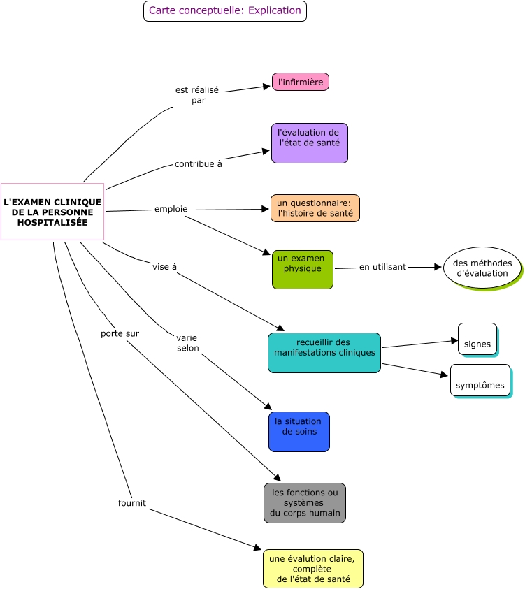
Cette carte de concepts créée avec IHMC CmapTools traite de: Exercice de carte Explication, L'EXAMEN CLINIQUE DE LA PERSONNE HOSPITALISÉE vise à recueillir des manifestations cliniques, L'EXAMEN CLINIQUE DE LA PERSONNE HOSPITALISÉE porte sur les fonctions ou systèmes du corps humain, recueillir des manifestations cliniques ???? symptômes, un examen physique en utilisant des méthodes d'évaluation, L'EXAMEN CLINIQUE DE LA PERSONNE HOSPITALISÉE fournit une évalution claire, complète de l'état de santé, L'EXAMEN CLINIQUE DE LA PERSONNE HOSPITALISÉE emploie un examen physique, L'EXAMEN CLINIQUE DE LA PERSONNE HOSPITALISÉE varie selon la situation de soins, L'EXAMEN CLINIQUE DE LA PERSONNE HOSPITALISÉE contribue à l'évaluation de l'état de santé, L'EXAMEN CLINIQUE DE LA PERSONNE HOSPITALISÉE est réalisé par l'infirmière, L'EXAMEN CLINIQUE DE LA PERSONNE HOSPITALISÉE emploie un questionnaire: l'histoire de santé, recueillir des manifestations cliniques ???? signes