WARNING:
JavaScript is turned OFF. None of the links on this concept map will
work until it is reactivated.
If you need help turning JavaScript On, click here.
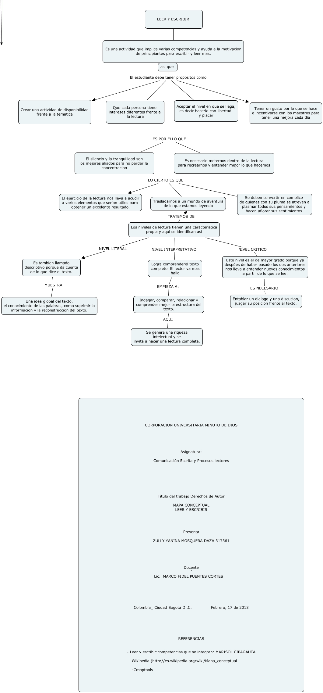
Este Cmap, tiene información relacionada con: mapa 1, Logra comprenderel texto completo. El lector va mas halla EMPIEZA A: Indagar, comparar, relacionar y comprender mejor la estructura del texto., Se deben convertir en complice de quienes con su pluma se atreven a plasmar todos sus pensamientos y hacen aflorar sus sentimientos LO CIERTO ES QUE El ejercicio de la lectura nos lleva a acudir a varios elementos que serian utiles para obtener un excelente resultado., Los niveles de lectura tienen una caracteristica propia y aqui se identifican asi NIVEL INTERPRETATIVO Logra comprenderel texto completo. El lector va mas halla, Indagar, comparar, relacionar y comprender mejor la estructura del texto. AQUI Se genera una riqueza intelectual y se invita a hacer una lectura completa., asi que El estudiante debe tener propositos como Aceptar el nivel en que se llega, es decir hacerlo con libertad y placer, Este nivel es el de mayor grado porque ya despúes de haber pasado los dos anteriores nos lleva a entender nuevos conocimientos a partir de lo que se lee. ES NECESARIO Entablar un dialogo y una discucion, juzgar su posicion frente al texto., El silencio y la tranquilidad son los mejores aliados para no perder la concentracion ES POR ELLO QUE Es necesario meternos dentro de la lectura para recrearnos y entender mejor lo que hacemos, Los niveles de lectura tienen una caracteristica propia y aqui se identifican asi TRATEMOS DE Trasladarnos a un mundo de aventura de lo que estamos leyendo, asi que El estudiante debe tener propositos como Tener un gusto por lo que se hace e incentivarse con los maestros para tener una mejora cada dia, Es tambien llamado descriptivo porque da cuenta de lo que dice el texto. MUESTRA Una idea global del texto, el conocimiento de las palabras, como suprimir la informacion y la reconstruccion del texto., LEER Y ESCRIBIR ???? Es una actividad que implica varias competencias y ayuda a la motivacion de principiantes para escribir y leer mas., Los niveles de lectura tienen una caracteristica propia y aqui se identifican asi NIVEL LITERAL Es tambien llamado descriptivo porque da cuenta de lo que dice el texto., asi que El estudiante debe tener propositos como Crear una actividad de disponibilidad frente a la tematica, Los niveles de lectura tienen una caracteristica propia y aqui se identifican asi NIVEL CRITICO Este nivel es el de mayor grado porque ya despúes de haber pasado los dos anteriores nos lleva a entender nuevos conocimientos a partir de lo que se lee., Se deben convertir en complice de quienes con su pluma se atreven a plasmar todos sus pensamientos y hacen aflorar sus sentimientos LO CIERTO ES QUE Trasladarnos a un mundo de aventura de lo que estamos leyendo, asi que El estudiante debe tener propositos como Que cada persona tiene intereses diferentes frente a la lectura