WARNING:
JavaScript is turned OFF. None of the links on this concept map will
work until it is reactivated.
If you need help turning JavaScript On, click here.
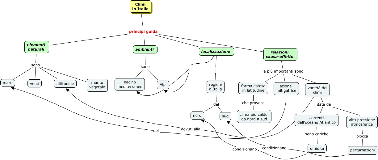
Questa Cmap, creata con IHMC CmapTools, contiene informazioni relative a: i climi in italia, elementi naturali sono manto vegetale, ambienti sono bacino mediterraneo, forma estesa in latitudine che provoca clima più caldo da nord a sud, elementi naturali sono altitudine, relazioni causa-effetto le più importanti sono forma estesa in latitudine, relazioni causa-effetto le più importanti sono varietà dei climi, Climi in Italia principi guida relazioni causa-effetto, varietà dei climi data da alta pressione atmosferica, Climi in Italia principi guida localizzazione, varietà dei climi data da correnti dall'oceano Atlantico, Climi in Italia principi guida ambienti, localizzazione bacino mediterraneo, Climi in Italia principi guida elementi naturali, regioni d'Italia del sud, azione mitigatrice del mare, umidità condizionano nord, localizzazione regioni d'Italia, elementi naturali sono mare, relazioni causa-effetto le più importanti sono azione mitigatrice, correnti dall'oceano Atlantico sono cariche umidità