WARNING:
JavaScript is turned OFF. None of the links on this concept map will
work until it is reactivated.
If you need help turning JavaScript On, click here.
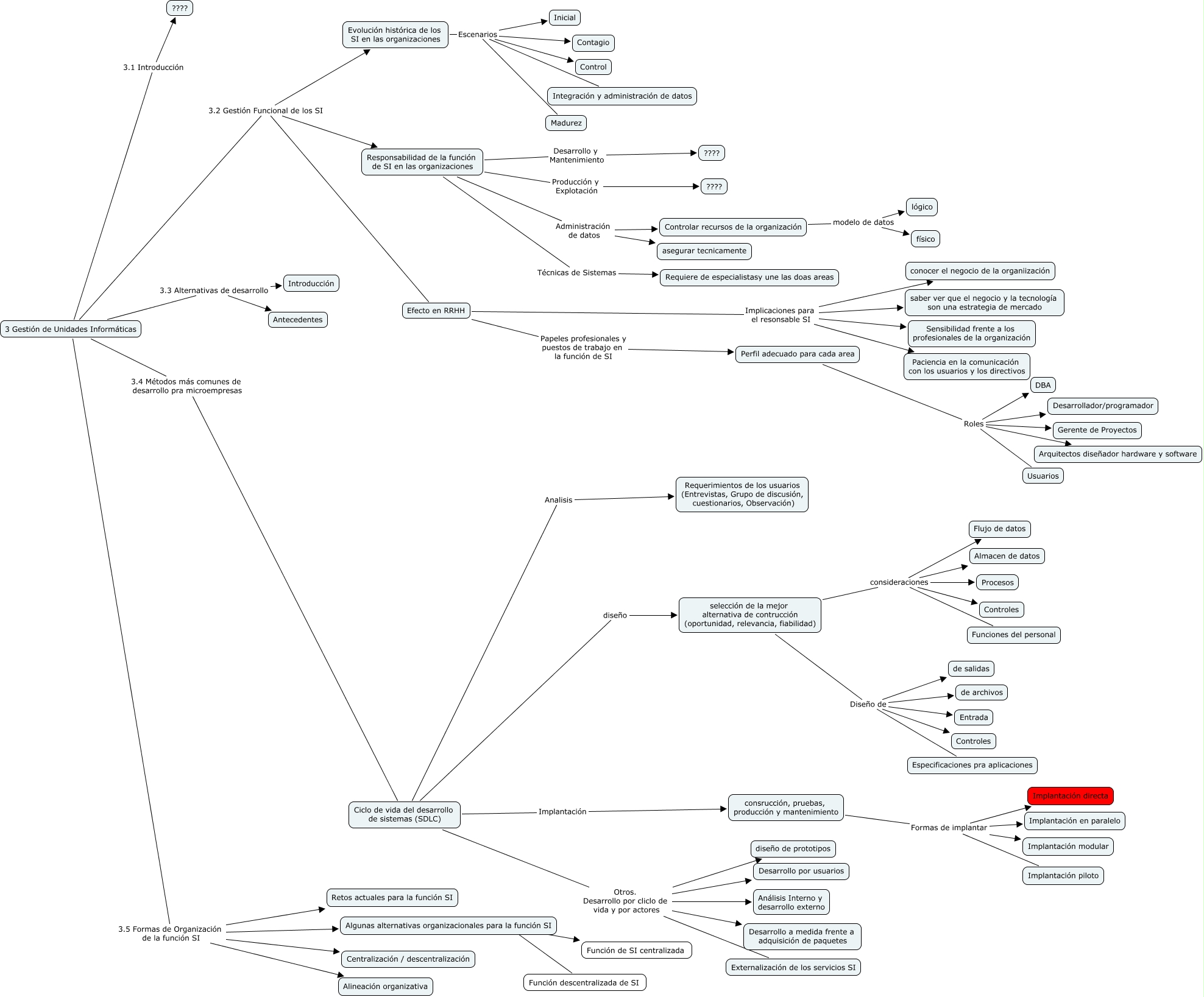
Este Cmap, tiene información relacionada con: 2 3 GESTION DE UNIDADES INFORMATICAS, selección de la mejor alternativa de contrucción (oportunidad, relevancia, fiabilidad) consideraciones Controles, Efecto en RRHH Implicaciones para el resonsable SI Sensibilidad frente a los profesionales de la organización, Perfil adecuado para cada area Roles Usuarios, Responsabilidad de la función de SI en las organizaciones Producción y Explotación ????, consrucción, pruebas, producción y mantenimiento Formas de implantar Implantación en paralelo, selección de la mejor alternativa de contrucción (oportunidad, relevancia, fiabilidad) Diseño de de salidas, Algunas alternativas organizacionales para la función SI ???? Función de SI centralizada, Evolución histórica de los SI en las organizaciones Escenarios Contagio, 3 Gestión de Unidades Informáticas 3.2 Gestión Funcional de los SI Responsabilidad de la función de SI en las organizaciones, Ciclo de vida del desarrollo de sistemas (SDLC) diseño selección de la mejor alternativa de contrucción (oportunidad, relevancia, fiabilidad), Controlar recursos de la organización modelo de datos físico, Efecto en RRHH Implicaciones para el resonsable SI saber ver que el negocio y la tecnología son una estrategia de mercado, Perfil adecuado para cada area Roles DBA, Ciclo de vida del desarrollo de sistemas (SDLC) Analisis Requerimientos de los usuarios (Entrevistas, Grupo de discusión, cuestionarios, Observación), Evolución histórica de los SI en las organizaciones Escenarios Madurez, Ciclo de vida del desarrollo de sistemas (SDLC) Otros. Desarrollo por cliclo de vida y por actores Desarrollo a medida frente a adquisición de paquetes, selección de la mejor alternativa de contrucción (oportunidad, relevancia, fiabilidad) Diseño de de archivos, consrucción, pruebas, producción y mantenimiento Formas de implantar Implantación piloto, Ciclo de vida del desarrollo de sistemas (SDLC) Otros. Desarrollo por cliclo de vida y por actores Desarrollo por usuarios, 3 Gestión de Unidades Informáticas 3.5 Formas de Organización de la función SI Algunas alternativas organizacionales para la función SI