WARNING:
JavaScript is turned OFF. None of the links on this concept map will
work until it is reactivated.
If you need help turning JavaScript On, click here.
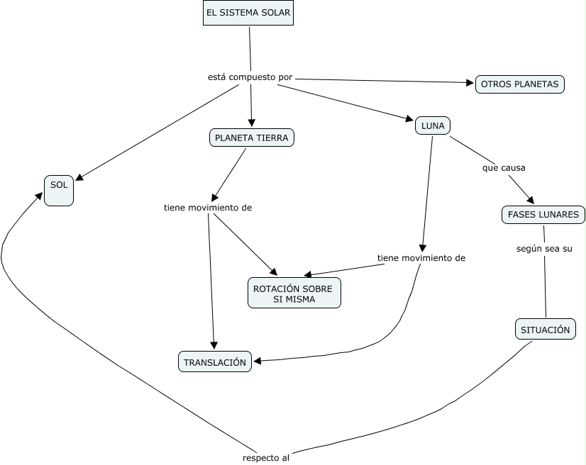
Este Cmap, tiene información relacionada con: Sin Título 2, PLANETA TIERRA tiene movimiento de TRANSLACIÓN, EL SISTEMA SOLAR está compuesto por LUNA, EL SISTEMA SOLAR está compuesto por SOL, LUNA tiene movimiento de ROTACIÓN SOBRE SI MISMA, LUNA que causa FASES LUNARES, FASES LUNARES según sea su SITUACIÓN, LUNA tiene movimiento de TRANSLACIÓN, EL SISTEMA SOLAR está compuesto por OTROS PLANETAS, SITUACIÓN respecto al SOL, PLANETA TIERRA tiene movimiento de ROTACIÓN SOBRE SI MISMA, EL SISTEMA SOLAR está compuesto por PLANETA TIERRA