WARNING:
JavaScript is turned OFF. None of the links on this concept map will
work until it is reactivated.
If you need help turning JavaScript On, click here.
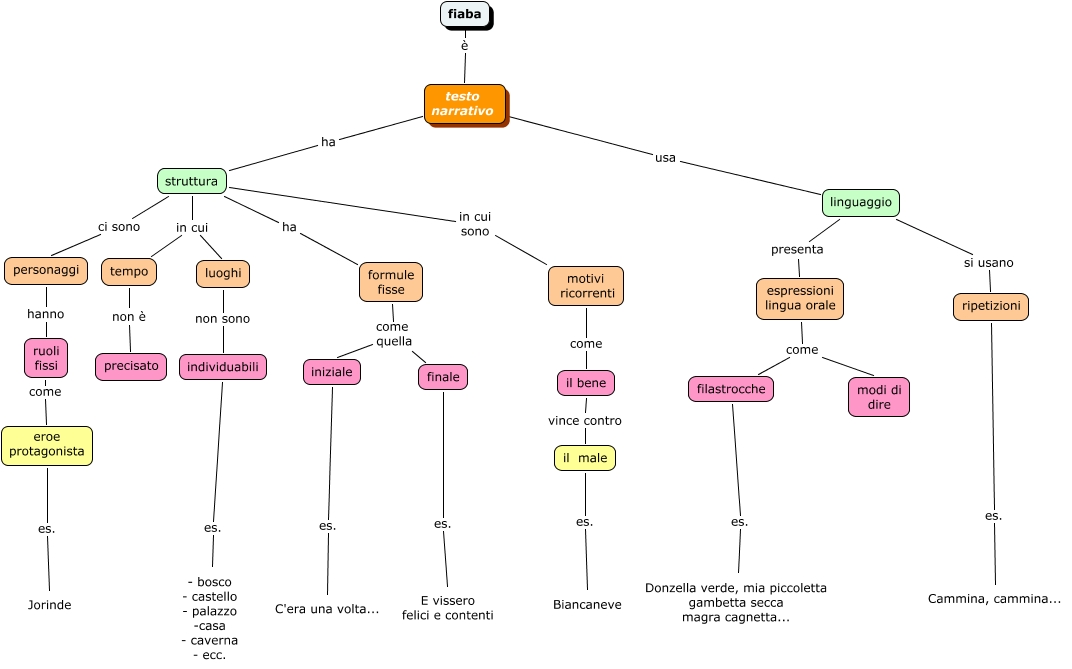
Questa Cmap, creata con IHMC CmapTools, contiene informazioni relative a: fiaba, ripetizioni es. Cammina, cammina..., fiaba è testo narrativo, espressioni lingua orale come filastrocche, ruoli fissi come eroe protagonista, tempo non è precisato, linguaggio si usano ripetizioni, il male es. Biancaneve, espressioni lingua orale come modi di dire, formule fisse come quella iniziale, formule fisse come quella finale, filastrocche es. Donzella verde, mia piccoletta gambetta secca magra cagnetta..., linguaggio presenta espressioni lingua orale, individuabili es. - bosco - castello - palazzo -casa - caverna - ecc., struttura in cui sono motivi ricorrenti, personaggi hanno ruoli fissi, struttura in cui tempo, eroe protagonista es. Jorinde, luoghi non sono individuabili, finale es. E vissero felici e contenti, motivi ricorrenti come il bene