WARNING:
JavaScript is turned OFF. None of the links on this concept map will
work until it is reactivated.
If you need help turning JavaScript On, click here.
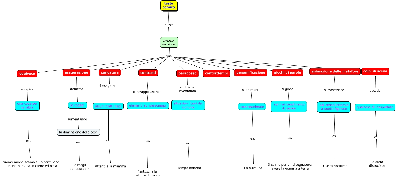
Questa Cmap, creata con IHMC CmapTools, contiene informazioni relative a: tecniche testo comico, diverse tecniche quali caricatura, sul fraintendimento di parole es. Il colmo per un disegnatore: avere la gomma a terra, paradosso si ottiene inventando situazioni fuori dal comune, una cosa per un'altra es. l'uomo miope scambia un cartellone per una persona in carne ed ossa, caricatura si esagerano alcuni tratti fisici, personificazione si animano cose inanimate, diverse tecniche quali animazione delle metafore, dal senso letterale a quello figurato es. Uscita notturna, qualcosa di inaspettato es. La dieta dissociata, diverse tecniche quali paradosso, testo comico utilizza diverse tecniche, la dimensione delle cose es. le mogli dei pescatori, animazione delle metafore si trasferisce dal senso letterale a quello figurato, diverse tecniche quali esagerazione, alcuni tratti fisici es. Attenti alla mamma, la realta' aumentando la dimensione delle cose, cose inanimate es. La nuvolina, diverse tecniche quali equivoco, situazioni fuori dal comune es. Tempo balordo, diverse tecniche quali contrasti