WARNING:
JavaScript is turned OFF. None of the links on this concept map will
work until it is reactivated.
If you need help turning JavaScript On, click here.
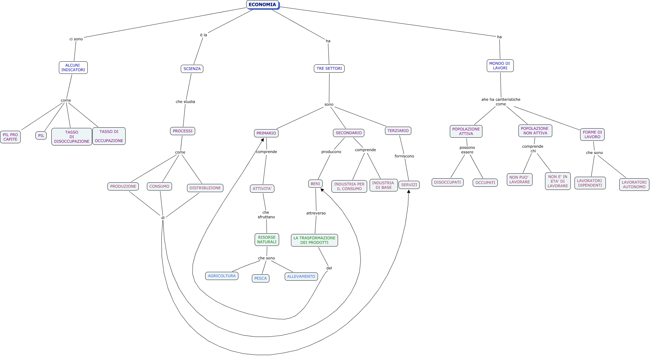
Questa Cmap, creata con IHMC CmapTools, contiene informazioni relative a: Economia, TERZIARIO forniscono SERVIZI, POPOLAZIONE ATTIVA possono essere DISOCCUPATI, ALCUNI INDICATORI come PIL, SECONDARIO comprende INDUSTRIA DI BASE, TRE SETTORI sono PRIMARIO, SECONDARIO comprende INDUSTRIA PER IL CONSUMO, PRODUZIONE di SERVIZI, SECONDARIO producono BENI, ECONOMIA ci sono ALCUNI INDICATORI, PROCESSI come DISTRIBUZIONE, MONDO DI LAVORI ahe ha cartteristiche come POPOLAZIONE ATTIVA, FORME DI LAVORO che sono LAVORATORI DIPENDENTI, SCIENZA che studia PROCESSI, ATTIVITA' che sfruttano RISORSE NATURALI, MONDO DI LAVORI ahe ha cartteristiche come FORME DI LAVORO, ECONOMIA ha TRE SETTORI, ALCUNI INDICATORI come TASSO DI DISOCCUPAZIONE, TRE SETTORI sono TERZIARIO, DISTRIBUZIONE di SERVIZI, LA TRASFORMAZIONE DEI PRODOTTI del PRIMARIO