WARNING:
JavaScript is turned OFF. None of the links on this concept map will
work until it is reactivated.
If you need help turning JavaScript On, click here.
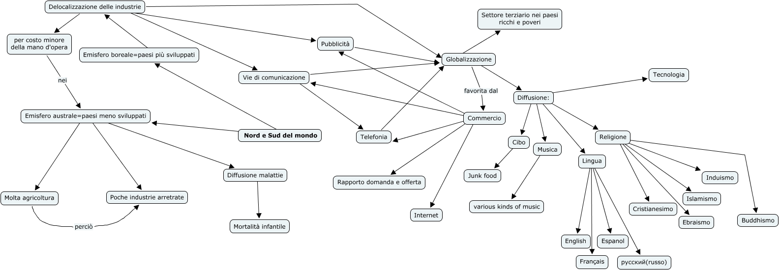
Questa Cmap, creata con IHMC CmapTools, contiene informazioni relative a: nord e sud del mondo mappa delle idee Paola, Vie di comunicazione ???? Telefonia, Delocalizzazione delle industrie ???? Vie di comunicazione, Diffusione: ???? Musica, Religione ???? Cristianesimo, Commercio ???? Rapporto domanda e offerta, Diffusione malattie ???? Mortalità infantile, Commercio ???? Internet, Globalizzazione ???? Settore terziario nei paesi ricchi e poveri, Delocalizzazione delle industrie ???? Globalizzazione, Delocalizzazione delle industrie ???? per costo minore della mano d'opera, Religione ???? Ebraismo, Emisfero australe=paesi meno sviluppati ???? Poche industrie arretrate, Lingua ???? English, Commercio ???? Telefonia, Lingua ???? русский(russo), Emisfero boreale=paesi più sviluppati ???? Delocalizzazione delle industrie, Lingua ???? Français, Delocalizzazione delle industrie ???? Pubblicità, Telefonia ???? Globalizzazione, Emisfero australe=paesi meno sviluppati ???? Molta agricoltura