WARNING:
JavaScript is turned OFF. None of the links on this concept map will
work until it is reactivated.
If you need help turning JavaScript On, click here.
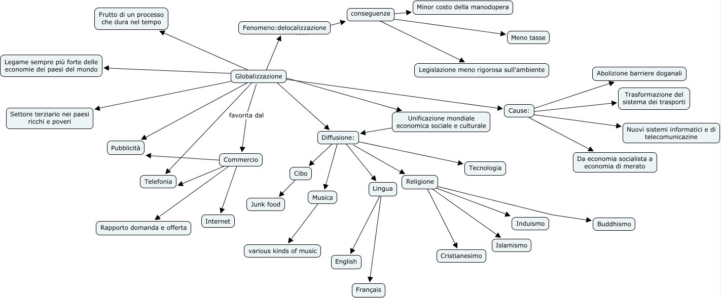
This Concept Map, created with IHMC CmapTools, has information related to: globalizzazione mappa idee Paola, Lingua ???? Français, Unificazione mondiale economica sociale e culturale ???? Diffusione:, Religione ???? Induismo, Globalizzazione ???? Frutto di un processo che dura nel tempo, conseguenze ???? Minor costo della manodopera, Globalizzazione ???? Pubblicità, conseguenze ???? Meno tasse, Globalizzazione ???? Cause:, Globalizzazione ???? Settore terziario nei paesi ricchi e poveri, Diffusione: ???? Tecnologia, Globalizzazione ???? Fenomeno:delocalizzazione, Diffusione: ???? Religione, Religione ???? Buddhismo, Cause: ???? Nuovi sistemi informatici e di telecomunicazine, Globalizzazione ???? Telefonia, Diffusione: ???? Musica, Globalizzazione ???? Unificazione mondiale economica sociale e culturale, Musica ???? various kinds of music, Religione ???? Islamismo, Commercio ???? Internet