WARNING:
JavaScript is turned OFF. None of the links on this concept map will
work until it is reactivated.
If you need help turning JavaScript On, click here.
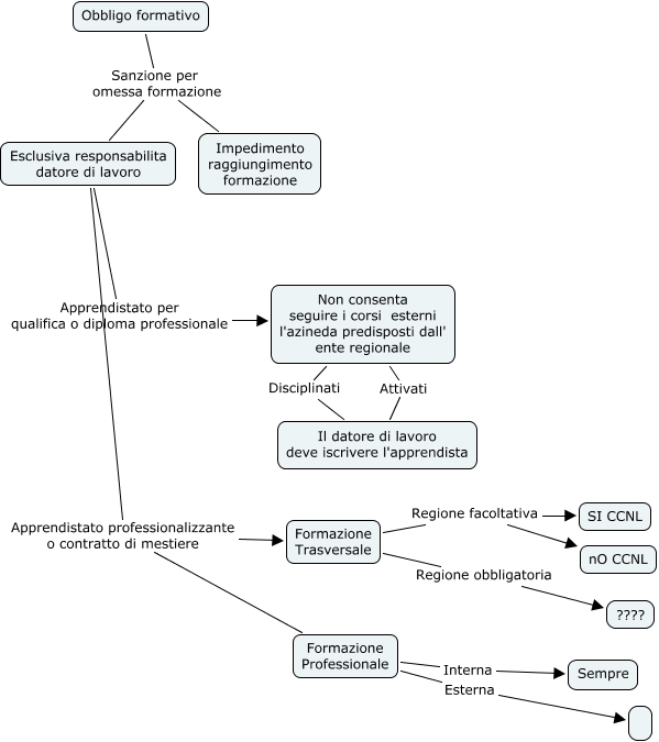
Questa Cmap, creata con IHMC CmapTools, contiene informazioni relative a: Formazione Apprendistato, Esclusiva responsabilita datore di lavoro Apprendistato professionalizzante o contratto di mestiere Formazione Trasversale, Formazione Trasversale Regione obbligatoria ????, Formazione Trasversale Regione facoltativa nO CCNL, Formazione Professionale Esterna, Formazione Professionale Interna Sempre, Non consenta seguire i corsi esterni l'azineda predisposti dall' ente regionale Disciplinati Il datore di lavoro deve iscrivere l'apprendista, Obbligo formativo Sanzione per omessa formazione Esclusiva responsabilita datore di lavoro, Esclusiva responsabilita datore di lavoro Apprendistato per qualifica o diploma professionale Non consenta seguire i corsi esterni l'azineda predisposti dall' ente regionale, Non consenta seguire i corsi esterni l'azineda predisposti dall' ente regionale Attivati Il datore di lavoro deve iscrivere l'apprendista, Obbligo formativo Sanzione per omessa formazione Impedimento raggiungimento formazione, Esclusiva responsabilita datore di lavoro Apprendistato professionalizzante o contratto di mestiere Formazione Professionale, Formazione Trasversale Regione facoltativa SI CCNL