WARNING:
JavaScript is turned OFF. None of the links on this concept map will
work until it is reactivated.
If you need help turning JavaScript On, click here.
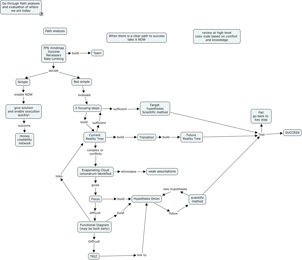
This Concept Map, created with IHMC CmapTools, has information related to: Path Analysis for FPS High level, scientific method new hypotheses Hypothesis Onion, FPS mindmap Success Necessary Rate Limiting decide Not simple, Evaporating Cloud conundrum identified gives Focus, Future Reality Tree Test Fail go back to key step, TRIZ link to Hypothesis Onion, Hypothesis Onion follow scientific method, FPS mindmap Success Necessary Rate Limiting build Team, Target hypotheses Scientific method Test SUCCESS, Simple enable NOW give solution and enable execution quickly!, scientific method Test Fail go back to key step, Focus difficult Functional Diagram (may be built early), Functional Diagram (may be built early) links Current Reality Tree, Functional Diagram (may be built early) Difficult TRIZ, 5 focusing steps sufficient Target hypotheses Scientific method, FPS mindmap Success Necessary Rate Limiting decide Simple, Current Reality Tree build Transition, Transition build Future Reality Tree, Current Reality Tree sufficient 5 focusing steps, Functional Diagram (may be built early) build Hypothesis Onion, Future Reality Tree Test SUCCESS