WARNING:
JavaScript is turned OFF. None of the links on this concept map will
work until it is reactivated.
If you need help turning JavaScript On, click here.
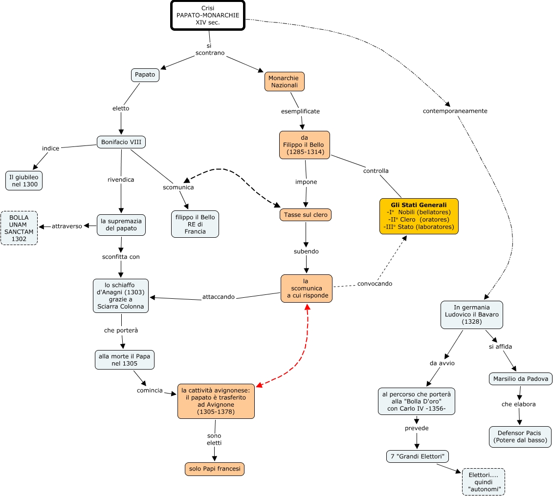
Questa Cmap, creata con IHMC CmapTools, contiene informazioni relative a: Contrasto Papato-Monarchie Nazionali, Tasse sul clero subendo la scomunica a cui risponde, alla morte il Papa nel 1305 comincia la cattività avignonese: il papato è trasferito ad Avignone (1305-1378), Papato eletto Bonifacio VIII, la scomunica a cui risponde convocando Gli Stati Generali -I° Nobili (bellatores) -II° Clero (oratores) -III° Stato (laboratores), Monarchie Nazionali esemplificate da Filippo il Bello (1285-1314), Bonifacio VIII rivendica la supremazia del papato, 7 "Grandi Elettori" Elettori.... quindi "autonomi", Crisi PAPATO-MONARCHIE XIV sec. si scontrano Papato, la supremazia del papato attraverso BOLLA UNAM SANCTAM 1302, Tasse sul clero scomunica filippo il Bello RE di Francia, Marsilio da Padova che elabora Defensor Pacis (Potere dal basso), Bonifacio VIII indice Il giubileo nel 1300, da Filippo il Bello (1285-1314) impone Tasse sul clero, lo schiaffo d'Anagni (1303) grazie a Sciarra Colonna che porterà alla morte il Papa nel 1305, da Filippo il Bello (1285-1314) controlla Gli Stati Generali -I° Nobili (bellatores) -II° Clero (oratores) -III° Stato (laboratores), In germania Ludovico il Bavaro (1328) da avvio al percorso che porterà alla "Bolla D'oro" con Carlo IV -1356-, la cattività avignonese: il papato è trasferito ad Avignone (1305-1378) la scomunica a cui risponde, Bonifacio VIII scomunica filippo il Bello RE di Francia, la cattività avignonese: il papato è trasferito ad Avignone (1305-1378) sono eletti solo Papi francesi, Crisi PAPATO-MONARCHIE XIV sec. si scontrano Monarchie Nazionali