WARNING:
JavaScript is turned OFF. None of the links on this concept map will
work until it is reactivated.
If you need help turning JavaScript On, click here.
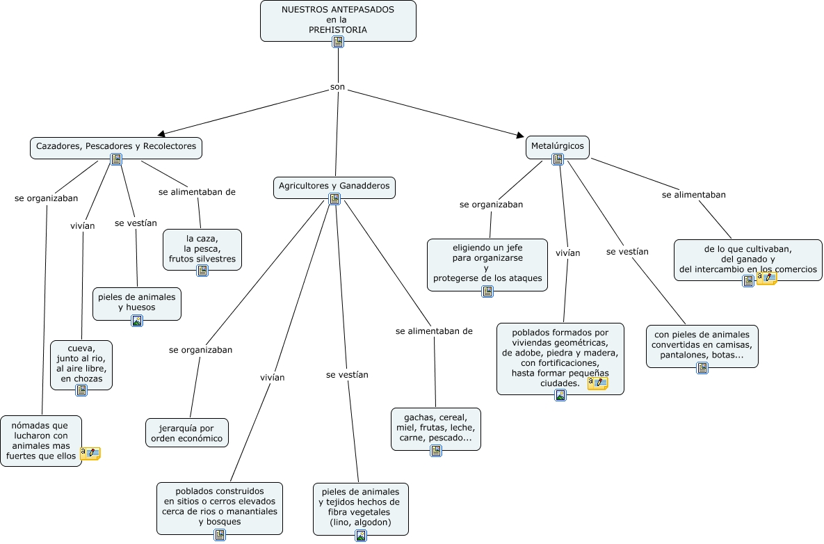
Este Cmap, tiene información relacionada con: NUESTROS ANTEPASADOS, Cazadores, Pescadores y Recolectores se vestían pieles de animales y huesos, Metalúrgicos se alimentaban de lo que cultivaban, del ganado y del intercambio en los comercios, Agricultores y Ganadderos se vestían pieles de animales y tejidos hechos de fibra vegetales (lino, algodon), Cazadores, Pescadores y Recolectores vivían cueva, junto al rio, al aire libre, en chozas, Metalúrgicos se vestían con pieles de animales convertidas en camisas, pantalones, botas..., Cazadores, Pescadores y Recolectores se organizaban nómadas que lucharon con animales mas fuertes que ellos, Metalúrgicos vivían poblados formados por viviendas geométricas, de adobe, piedra y madera, con fortificaciones, hasta formar pequeñas ciudades., NUESTROS ANTEPASADOS en la PREHISTORIA son Agricultores y Ganadderos, Metalúrgicos se organizaban eligiendo un jefe para organizarse y protegerse de los ataques, Agricultores y Ganadderos se alimentaban de gachas, cereal, miel, frutas, leche, carne, pescado..., Agricultores y Ganadderos se organizaban jerarquía por orden económico, Agricultores y Ganadderos vivían poblados construidos en sitios o cerros elevados cerca de rios o manantiales y bosques, NUESTROS ANTEPASADOS en la PREHISTORIA son Cazadores, Pescadores y Recolectores, Cazadores, Pescadores y Recolectores se alimentaban de la caza, la pesca, frutos silvestres, NUESTROS ANTEPASADOS en la PREHISTORIA son Metalúrgicos