WARNING:
JavaScript is turned OFF. None of the links on this concept map will
work until it is reactivated.
If you need help turning JavaScript On, click here.
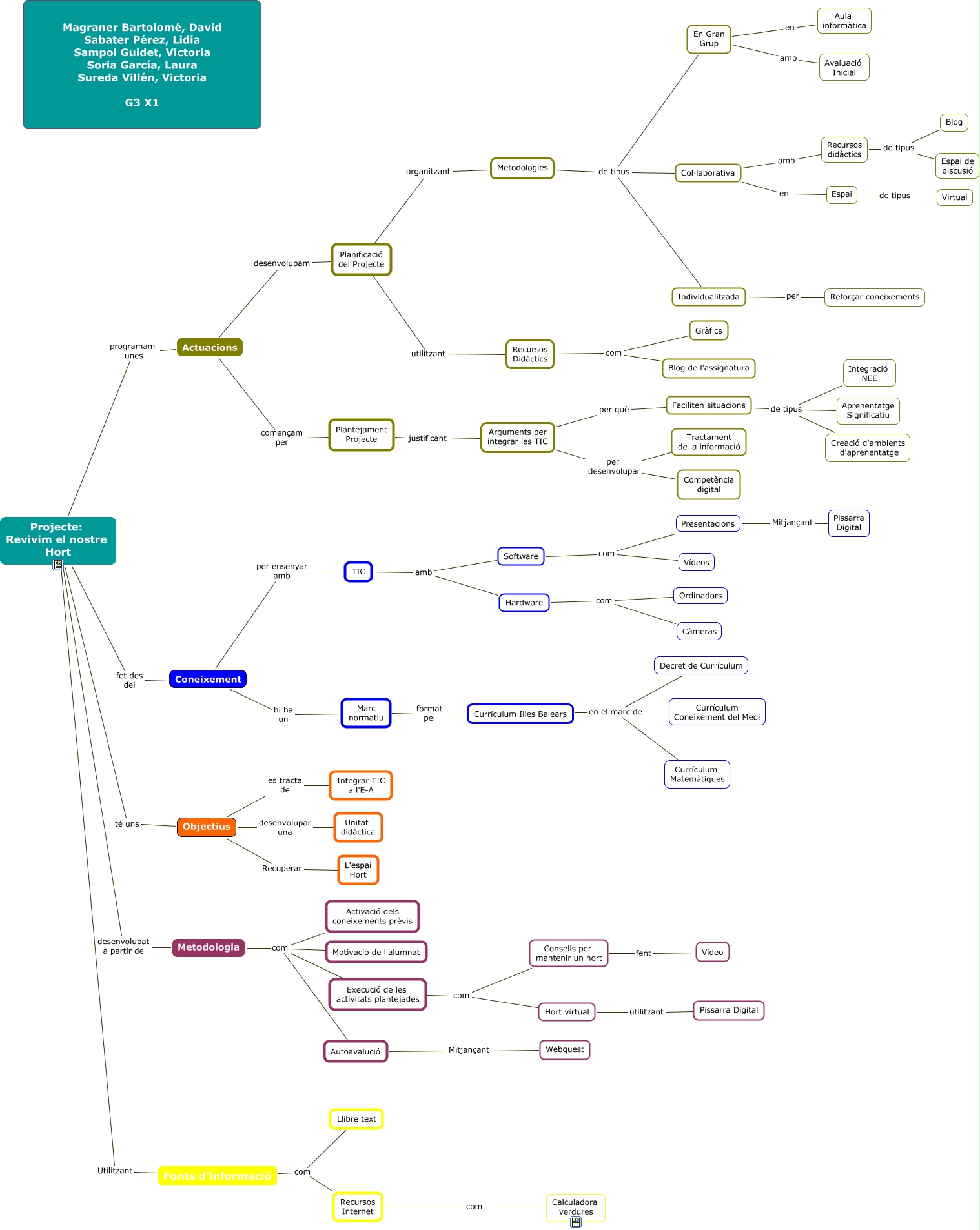
Este Cmap, tiene información relacionada con: Projecte_Hort.cmap, Presentacions Mitjançant Pissarra Digital, Faciliten situacions de tipus Integració NEE, Col·laborativa en Espai, Coneixement hi ha un Marc normatiu, Objectius es tracta de Integrar TIC a l'E-A, En Gran Grup en Aula informàtica, Consells per mantenir un hort fent Vídeo, Projecte: Revivim el nostre Hort programam unes Actuacions, Recursos Didàctics com Gràfics, En Gran Grup amb Avaluació Inicial, Fonts d'informació com Llibre text, Faciliten situacions de tipus Creació d'ambients d'aprenentatge, Projecte: Revivim el nostre Hort té uns Objectius, Faciliten situacions de tipus Aprenentatge Significatiu, Metodologies de tipus Col·laborativa, Col·laborativa amb Recursos didàctics, Projecte: Revivim el nostre Hort desenvolupat a partir de Metodologia, Activació dels coneixements prèvis com Motivació de l'alumnat, Recursos didàctics de tipus Espai de discusió, Activació dels coneixements prèvis com Metodologia