WARNING:
JavaScript is turned OFF. None of the links on this concept map will
work until it is reactivated.
If you need help turning JavaScript On, click here.
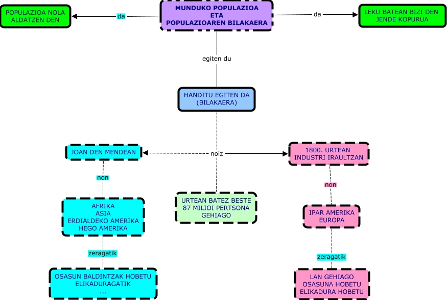
IHMC CmapTools-ekin sortu den kontzeptu-mapa honek honi buruzko informazioa du: MUNDUKO POPULAZIOA, AFRIKA ASIA ERDIALDEKO AMERIKA HEGO AMERIKA zeragatik OSASUN BALDINTZAK HOBETU ELIKADURAGATIK ..., MUNDUKO POPULAZIOA ETA POPULAZIOAREN BILAKAERA da LEKU BATEAN BIZI DEN JENDE KOPURUA, IPAR AMERIKA EUROPA zeragatik LAN GEHIAGO OSASUNA HOBETU ELIKADURA HOBETU, HANDITU EGITEN DA (BILAKAERA) noiz JOAN DEN MENDEAN, HANDITU EGITEN DA (BILAKAERA) noiz URTEAN BATEZ BESTE 87 MILIOI PERTSONA GEHIAGO, MUNDUKO POPULAZIOA ETA POPULAZIOAREN BILAKAERA egiten du HANDITU EGITEN DA (BILAKAERA), HANDITU EGITEN DA (BILAKAERA) noiz 1800. URTEAN INDUSTRI IRAULTZAN, 1800. URTEAN INDUSTRI IRAULTZAN non IPAR AMERIKA EUROPA, MUNDUKO POPULAZIOA ETA POPULAZIOAREN BILAKAERA da POPULAZIOA NOLA ALDATZEN DEN, JOAN DEN MENDEAN non AFRIKA ASIA ERDIALDEKO AMERIKA HEGO AMERIKA