WARNING:
JavaScript is turned OFF. None of the links on this concept map will
work until it is reactivated.
If you need help turning JavaScript On, click here.
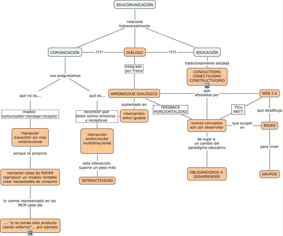
Este Cmap, tiene información relacionada con: ida de olla, CONDUCTISMO CONECTIVISMO CONSTRUCTIVISMO que afectados por nuevos conceptos aún por desarrollar, EDUCACIÓN tradicionalmente anclada CONDUCTISMO CONECTIVISMO CONSTRUCTIVISMO, nuevos conceptos aún por desarrollar que surgen en REDES, REDES para crear GRUPOS, manipular transmitir sin más unidireccional porque se propone mantener cotas de PODER reproducir un modelo rentable crear necesidades de consumo, EDUCOMUNICACIÓN relaciona transversalmente DIÁLOGO, qué no es... modelo comunicador-mensaje-receptor manipular transmitir sin más unidireccional, COMUNICACIÓN ???? DIÁLOGO, EDUCOMUNICACIÓN relaciona transversalmente COMUNICACIÓN, APRENDIZAJE DIALÓGICO que afectados por nuevos conceptos aún por desarrollar, WEB 2.0 que desdibuja REDES, COMUNICACIÓN nos preguntamos qué es..., DIÁLOGO ???? EDUCACIÓN, mantener cotas de PODER reproducir un modelo rentable crear necesidades de consumo lo vemos representado en los MCM cada día ... "si no tomas este producto caerás enfermo"... por ejemplo, DIÁLOGO integrado por Freire APRENDIZAJE DIALÓGICO, EDUCOMUNICACIÓN relaciona transversalmente EDUCACIÓN, qué es... reconocer que todos somos emisores y receptores intercambio entre iguales, CONDUCTISMO CONECTIVISMO CONSTRUCTIVISMO que afectados por nuevos conceptos aún por desarrollar, COMUNICACIÓN nos preguntamos qué no es..., interacción emitir/recibir multidireccional esta interacción supone un paso más INTERACTIVIDAD