WARNING:
JavaScript is turned OFF. None of the links on this concept map will
work until it is reactivated.
If you need help turning JavaScript On, click here.
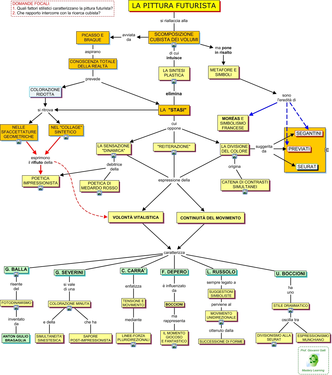
Questa Cmap, creata con IHMC CmapTools, contiene informazioni relative a: La pittura futurista, F. DEPERO è influenzato da BOCCIONI, STILE DRAMMATICO oscilla tra ESPRESSIONISMO MUNCHIANO, CONTINUITÀ DEL MOVIMENTO caratterizza C. CARRA', LA "STASI" cui oppone LA SENSAZIONE "DINAMICA", LA SENSAZIONE "DINAMICA" debitrice della POETICA DI MEDARDO ROSSO, LA DIVISIONE DEL COLORE suggerita da SEGANTINI, LA DIVISIONE DEL COLORE suggerita da SEURAT, CONOSCENZA TOTALE DELLA REALTÀ prevede LA "STASI", CONTINUITÀ DEL MOVIMENTO caratterizza F. DEPERO, U. BOCCIONI ha uno STILE DRAMMATICO, "REITERAZIONE" espressione della CONTINUITÀ DEL MOVIMENTO, LA DIVISIONE DEL COLORE espressione della CONTINUITÀ DEL MOVIMENTO, BOCCIONI ma rappresenta IL MOMENTO GIOCOSO E FANTASTICO, STILE DRAMMATICO oscilla tra DIVISIONISMO ALLA SEURAT, G. SEVERINI si vale di una COLORAZIONE MINUTA, TENSIONE E MOVIMENTO mediante LINEE-FORZA PLURIDIREZIONALI, LA SENSAZIONE "DINAMICA" espressione della VOLONTÀ VITALISTICA, VOLONTÀ VITALISTICA caratterizza L. RUSSOLO, LA SINTESI PLASTICA elimina LA "STASI", LA DIVISIONE DEL COLORE suggerita da PREVIATI