WARNING:
JavaScript is turned OFF. None of the links on this concept map will
work until it is reactivated.
If you need help turning JavaScript On, click here.
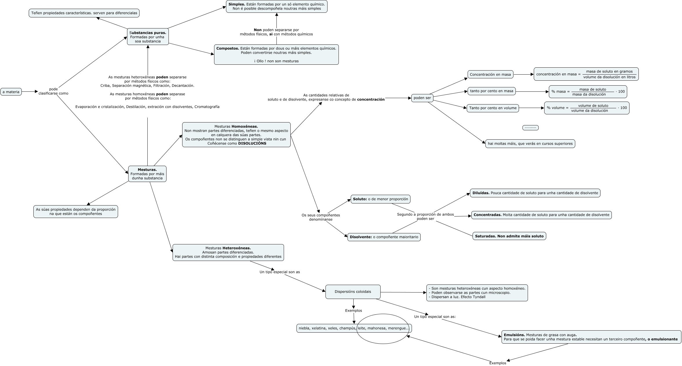
Este Cmap, tiene información relacionada con: amateria3eso, Soluto: o de menor proporción Segundo a proporción de ambos poden ser Diluídas. Pouca cantidade de soluto para unha cantidade de disolvente, Mesturas Homoxéneas. Non mostran partes diferenciadas, teñen o mesmo aspecto en calquera das súas partes. Os compoñentes non se distinguen a simple vista nin cun Coñécense como DISOLUCIÓNS As cantidades relativas de soluto e de disolvente, expresanse co concepto de concentración poden ser, Disolvente: o compoñente maioritario Segundo a proporción de ambos poden ser Saturadas. Non admite máis soluto, poden ser ???? <math xmlns="http://www.w3.org/1998/Math/MathML"> <mrow> <mtext> Concentración en masa </mtext> </mrow> </math>, poden ser ???? hai moitas máis, que verás en cursos superiores, Dispersións coloidais Exemplos niebla, xelatina, xeles, champús, leite, mahonesa, merengue..., Mesturas Heteroxéneas. Amosan partes diferenciadas. Hai partes con distinta composición e propiedades diferentes Un tipo especial son as Dispersións coloidais, Substancias puras. Formadas por unha soa substancia ???? Simples. Están formadas por un só elemento químico. Non é posible descompoñela noutras máis simples, a materia pode clasificarse como Substancias puras. Formadas por unha soa substancia, Substancias puras. Formadas por unha soa substancia ???? Teñen propiedades características. serven para diferencialas, Mesturas. Formadas por máis dunha substancia As mesturas heteroxéneas poden separarse por métodos físicos como: Criba, Separación magnética, Filtración, Decantación. As mesturas homoxéneas poden separase por métodos físicos como: Evaporación e cristalización, Destilación, extración con disolventes, Cromatografía Substancias puras. Formadas por unha soa substancia, Mesturas Homoxéneas. Non mostran partes diferenciadas, teñen o mesmo aspecto en calquera das súas partes. Os compoñentes non se distinguen a simple vista nin cun Coñécense como DISOLUCIÓNS Os seus compoñentes denomínanse Soluto: o de menor proporción, Mesturas. Formadas por máis dunha substancia ???? Mesturas Heteroxéneas. Amosan partes diferenciadas. Hai partes con distinta composición e propiedades diferentes, Dispersións coloidais Un tipo especial son as: Emulsións. Mesturas de grasa con auga. Para que se poida facer unha mestura estable necesitan un terceiro compoñente, o emulsionante, Emulsións. Mesturas de grasa con auga. Para que se poida facer unha mestura estable necesitan un terceiro compoñente, o emulsionante Exemplos, Compostos. Están formadas por dous ou máis elementos químicos. Poden convertirse noutras máis simples. ¡ Ollo ! non son mesturas Non poden separarse por métodos físicos, si con métodos químicos Simples. Están formadas por un só elemento químico. Non é posible descompoñela noutras máis simples, Soluto: o de menor proporción Segundo a proporción de ambos poden ser Concentradas. Moita cantidade de soluto para unha cantidade de disolvente, Substancias puras. Formadas por unha soa substancia ???? Compostos. Están formadas por dous ou máis elementos químicos. Poden convertirse noutras máis simples. ¡ Ollo ! non son mesturas, a materia pode clasificarse como Mesturas. Formadas por máis dunha substancia, poden ser ???? Tanto por cento en volume